messenger_via_http_server  1.0
Структуры данных | Макросы | Определения типов | Функции | Переменные
Файл sqlite3.h
#include <stdarg.h>
Граф включаемых заголовочных файлов для sqlite3.h:
Граф файлов, в которые включается этот файл:

См. исходные тексты.

Структуры данных

struct  sqlite3_file
 
struct  sqlite3_io_methods
 
struct  sqlite3_vfs
 
struct  sqlite3_mem_methods
 
struct  sqlite3_module
 
struct  sqlite3_index_info
 
struct  sqlite3_index_info::sqlite3_index_constraint
 
struct  sqlite3_index_info::sqlite3_index_orderby
 
struct  sqlite3_index_info::sqlite3_index_constraint_usage
 
struct  sqlite3_vtab
 
struct  sqlite3_vtab_cursor
 
struct  sqlite3_mutex_methods
 
struct  sqlite3_pcache_page
 
struct  sqlite3_pcache_methods2
 
struct  sqlite3_pcache_methods
 
struct  sqlite3_rtree_geometry
 

Макросы

#define SQLITE_EXTERN   extern
 
#define SQLITE_API
 
#define SQLITE_DEPRECATED
 
#define SQLITE_EXPERIMENTAL
 
#define SQLITE_VERSION   "3.7.17"
 
#define SQLITE_VERSION_NUMBER   3007017
 
#define SQLITE_SOURCE_ID   "2013-05-20 00:56:22 118a3b35693b134d56ebd780123b7fd6f1497668"
 
#define SQLITE_OK   0 /* Successful result */
 
#define SQLITE_ERROR   1 /* SQL error or missing database */
 
#define SQLITE_INTERNAL   2 /* Internal logic error in SQLite */
 
#define SQLITE_PERM   3 /* Access permission denied */
 
#define SQLITE_ABORT   4 /* Callback routine requested an abort */
 
#define SQLITE_BUSY   5 /* The database file is locked */
 
#define SQLITE_LOCKED   6 /* A table in the database is locked */
 
#define SQLITE_NOMEM   7 /* A malloc() failed */
 
#define SQLITE_READONLY   8 /* Attempt to write a readonly database */
 
#define SQLITE_INTERRUPT   9 /* Operation terminated by sqlite3_interrupt()*/
 
#define SQLITE_IOERR   10 /* Some kind of disk I/O error occurred */
 
#define SQLITE_CORRUPT   11 /* The database disk image is malformed */
 
#define SQLITE_NOTFOUND   12 /* Unknown opcode in sqlite3_file_control() */
 
#define SQLITE_FULL   13 /* Insertion failed because database is full */
 
#define SQLITE_CANTOPEN   14 /* Unable to open the database file */
 
#define SQLITE_PROTOCOL   15 /* Database lock protocol error */
 
#define SQLITE_EMPTY   16 /* Database is empty */
 
#define SQLITE_SCHEMA   17 /* The database schema changed */
 
#define SQLITE_TOOBIG   18 /* String or BLOB exceeds size limit */
 
#define SQLITE_CONSTRAINT   19 /* Abort due to constraint violation */
 
#define SQLITE_MISMATCH   20 /* Data type mismatch */
 
#define SQLITE_MISUSE   21 /* Library used incorrectly */
 
#define SQLITE_NOLFS   22 /* Uses OS features not supported on host */
 
#define SQLITE_AUTH   23 /* Authorization denied */
 
#define SQLITE_FORMAT   24 /* Auxiliary database format error */
 
#define SQLITE_RANGE   25 /* 2nd parameter to sqlite3_bind out of range */
 
#define SQLITE_NOTADB   26 /* File opened that is not a database file */
 
#define SQLITE_NOTICE   27 /* Notifications from sqlite3_log() */
 
#define SQLITE_WARNING   28 /* Warnings from sqlite3_log() */
 
#define SQLITE_ROW   100 /* sqlite3_step() has another row ready */
 
#define SQLITE_DONE   101 /* sqlite3_step() has finished executing */
 
#define SQLITE_IOERR_READ   (SQLITE_IOERR | (1<<8))
 
#define SQLITE_IOERR_SHORT_READ   (SQLITE_IOERR | (2<<8))
 
#define SQLITE_IOERR_WRITE   (SQLITE_IOERR | (3<<8))
 
#define SQLITE_IOERR_FSYNC   (SQLITE_IOERR | (4<<8))
 
#define SQLITE_IOERR_DIR_FSYNC   (SQLITE_IOERR | (5<<8))
 
#define SQLITE_IOERR_TRUNCATE   (SQLITE_IOERR | (6<<8))
 
#define SQLITE_IOERR_FSTAT   (SQLITE_IOERR | (7<<8))
 
#define SQLITE_IOERR_UNLOCK   (SQLITE_IOERR | (8<<8))
 
#define SQLITE_IOERR_RDLOCK   (SQLITE_IOERR | (9<<8))
 
#define SQLITE_IOERR_DELETE   (SQLITE_IOERR | (10<<8))
 
#define SQLITE_IOERR_BLOCKED   (SQLITE_IOERR | (11<<8))
 
#define SQLITE_IOERR_NOMEM   (SQLITE_IOERR | (12<<8))
 
#define SQLITE_IOERR_ACCESS   (SQLITE_IOERR | (13<<8))
 
#define SQLITE_IOERR_CHECKRESERVEDLOCK   (SQLITE_IOERR | (14<<8))
 
#define SQLITE_IOERR_LOCK   (SQLITE_IOERR | (15<<8))
 
#define SQLITE_IOERR_CLOSE   (SQLITE_IOERR | (16<<8))
 
#define SQLITE_IOERR_DIR_CLOSE   (SQLITE_IOERR | (17<<8))
 
#define SQLITE_IOERR_SHMOPEN   (SQLITE_IOERR | (18<<8))
 
#define SQLITE_IOERR_SHMSIZE   (SQLITE_IOERR | (19<<8))
 
#define SQLITE_IOERR_SHMLOCK   (SQLITE_IOERR | (20<<8))
 
#define SQLITE_IOERR_SHMMAP   (SQLITE_IOERR | (21<<8))
 
#define SQLITE_IOERR_SEEK   (SQLITE_IOERR | (22<<8))
 
#define SQLITE_IOERR_DELETE_NOENT   (SQLITE_IOERR | (23<<8))
 
#define SQLITE_IOERR_MMAP   (SQLITE_IOERR | (24<<8))
 
#define SQLITE_LOCKED_SHAREDCACHE   (SQLITE_LOCKED | (1<<8))
 
#define SQLITE_BUSY_RECOVERY   (SQLITE_BUSY | (1<<8))
 
#define SQLITE_CANTOPEN_NOTEMPDIR   (SQLITE_CANTOPEN | (1<<8))
 
#define SQLITE_CANTOPEN_ISDIR   (SQLITE_CANTOPEN | (2<<8))
 
#define SQLITE_CANTOPEN_FULLPATH   (SQLITE_CANTOPEN | (3<<8))
 
#define SQLITE_CORRUPT_VTAB   (SQLITE_CORRUPT | (1<<8))
 
#define SQLITE_READONLY_RECOVERY   (SQLITE_READONLY | (1<<8))
 
#define SQLITE_READONLY_CANTLOCK   (SQLITE_READONLY | (2<<8))
 
#define SQLITE_READONLY_ROLLBACK   (SQLITE_READONLY | (3<<8))
 
#define SQLITE_ABORT_ROLLBACK   (SQLITE_ABORT | (2<<8))
 
#define SQLITE_CONSTRAINT_CHECK   (SQLITE_CONSTRAINT | (1<<8))
 
#define SQLITE_CONSTRAINT_COMMITHOOK   (SQLITE_CONSTRAINT | (2<<8))
 
#define SQLITE_CONSTRAINT_FOREIGNKEY   (SQLITE_CONSTRAINT | (3<<8))
 
#define SQLITE_CONSTRAINT_FUNCTION   (SQLITE_CONSTRAINT | (4<<8))
 
#define SQLITE_CONSTRAINT_NOTNULL   (SQLITE_CONSTRAINT | (5<<8))
 
#define SQLITE_CONSTRAINT_PRIMARYKEY   (SQLITE_CONSTRAINT | (6<<8))
 
#define SQLITE_CONSTRAINT_TRIGGER   (SQLITE_CONSTRAINT | (7<<8))
 
#define SQLITE_CONSTRAINT_UNIQUE   (SQLITE_CONSTRAINT | (8<<8))
 
#define SQLITE_CONSTRAINT_VTAB   (SQLITE_CONSTRAINT | (9<<8))
 
#define SQLITE_NOTICE_RECOVER_WAL   (SQLITE_NOTICE | (1<<8))
 
#define SQLITE_NOTICE_RECOVER_ROLLBACK   (SQLITE_NOTICE | (2<<8))
 
#define SQLITE_OPEN_READONLY   0x00000001 /* Ok for sqlite3_open_v2() */
 
#define SQLITE_OPEN_READWRITE   0x00000002 /* Ok for sqlite3_open_v2() */
 
#define SQLITE_OPEN_CREATE   0x00000004 /* Ok for sqlite3_open_v2() */
 
#define SQLITE_OPEN_DELETEONCLOSE   0x00000008 /* VFS only */
 
#define SQLITE_OPEN_EXCLUSIVE   0x00000010 /* VFS only */
 
#define SQLITE_OPEN_AUTOPROXY   0x00000020 /* VFS only */
 
#define SQLITE_OPEN_URI   0x00000040 /* Ok for sqlite3_open_v2() */
 
#define SQLITE_OPEN_MEMORY   0x00000080 /* Ok for sqlite3_open_v2() */
 
#define SQLITE_OPEN_MAIN_DB   0x00000100 /* VFS only */
 
#define SQLITE_OPEN_TEMP_DB   0x00000200 /* VFS only */
 
#define SQLITE_OPEN_TRANSIENT_DB   0x00000400 /* VFS only */
 
#define SQLITE_OPEN_MAIN_JOURNAL   0x00000800 /* VFS only */
 
#define SQLITE_OPEN_TEMP_JOURNAL   0x00001000 /* VFS only */
 
#define SQLITE_OPEN_SUBJOURNAL   0x00002000 /* VFS only */
 
#define SQLITE_OPEN_MASTER_JOURNAL   0x00004000 /* VFS only */
 
#define SQLITE_OPEN_NOMUTEX   0x00008000 /* Ok for sqlite3_open_v2() */
 
#define SQLITE_OPEN_FULLMUTEX   0x00010000 /* Ok for sqlite3_open_v2() */
 
#define SQLITE_OPEN_SHAREDCACHE   0x00020000 /* Ok for sqlite3_open_v2() */
 
#define SQLITE_OPEN_PRIVATECACHE   0x00040000 /* Ok for sqlite3_open_v2() */
 
#define SQLITE_OPEN_WAL   0x00080000 /* VFS only */
 
#define SQLITE_IOCAP_ATOMIC   0x00000001
 
#define SQLITE_IOCAP_ATOMIC512   0x00000002
 
#define SQLITE_IOCAP_ATOMIC1K   0x00000004
 
#define SQLITE_IOCAP_ATOMIC2K   0x00000008
 
#define SQLITE_IOCAP_ATOMIC4K   0x00000010
 
#define SQLITE_IOCAP_ATOMIC8K   0x00000020
 
#define SQLITE_IOCAP_ATOMIC16K   0x00000040
 
#define SQLITE_IOCAP_ATOMIC32K   0x00000080
 
#define SQLITE_IOCAP_ATOMIC64K   0x00000100
 
#define SQLITE_IOCAP_SAFE_APPEND   0x00000200
 
#define SQLITE_IOCAP_SEQUENTIAL   0x00000400
 
#define SQLITE_IOCAP_UNDELETABLE_WHEN_OPEN   0x00000800
 
#define SQLITE_IOCAP_POWERSAFE_OVERWRITE   0x00001000
 
#define SQLITE_LOCK_NONE   0
 
#define SQLITE_LOCK_SHARED   1
 
#define SQLITE_LOCK_RESERVED   2
 
#define SQLITE_LOCK_PENDING   3
 
#define SQLITE_LOCK_EXCLUSIVE   4
 
#define SQLITE_SYNC_NORMAL   0x00002
 
#define SQLITE_SYNC_FULL   0x00003
 
#define SQLITE_SYNC_DATAONLY   0x00010
 
#define SQLITE_FCNTL_LOCKSTATE   1
 
#define SQLITE_GET_LOCKPROXYFILE   2
 
#define SQLITE_SET_LOCKPROXYFILE   3
 
#define SQLITE_LAST_ERRNO   4
 
#define SQLITE_FCNTL_SIZE_HINT   5
 
#define SQLITE_FCNTL_CHUNK_SIZE   6
 
#define SQLITE_FCNTL_FILE_POINTER   7
 
#define SQLITE_FCNTL_SYNC_OMITTED   8
 
#define SQLITE_FCNTL_WIN32_AV_RETRY   9
 
#define SQLITE_FCNTL_PERSIST_WAL   10
 
#define SQLITE_FCNTL_OVERWRITE   11
 
#define SQLITE_FCNTL_VFSNAME   12
 
#define SQLITE_FCNTL_POWERSAFE_OVERWRITE   13
 
#define SQLITE_FCNTL_PRAGMA   14
 
#define SQLITE_FCNTL_BUSYHANDLER   15
 
#define SQLITE_FCNTL_TEMPFILENAME   16
 
#define SQLITE_FCNTL_MMAP_SIZE   18
 
#define SQLITE_ACCESS_EXISTS   0
 
#define SQLITE_ACCESS_READWRITE   1 /* Used by PRAGMA temp_store_directory */
 
#define SQLITE_ACCESS_READ   2 /* Unused */
 
#define SQLITE_SHM_UNLOCK   1
 
#define SQLITE_SHM_LOCK   2
 
#define SQLITE_SHM_SHARED   4
 
#define SQLITE_SHM_EXCLUSIVE   8
 
#define SQLITE_SHM_NLOCK   8
 
#define SQLITE_CONFIG_SINGLETHREAD   1 /* nil */
 
#define SQLITE_CONFIG_MULTITHREAD   2 /* nil */
 
#define SQLITE_CONFIG_SERIALIZED   3 /* nil */
 
#define SQLITE_CONFIG_MALLOC   4 /* sqlite3_mem_methods* */
 
#define SQLITE_CONFIG_GETMALLOC   5 /* sqlite3_mem_methods* */
 
#define SQLITE_CONFIG_SCRATCH   6 /* void*, int sz, int N */
 
#define SQLITE_CONFIG_PAGECACHE   7 /* void*, int sz, int N */
 
#define SQLITE_CONFIG_HEAP   8 /* void*, int nByte, int min */
 
#define SQLITE_CONFIG_MEMSTATUS   9 /* boolean */
 
#define SQLITE_CONFIG_MUTEX   10 /* sqlite3_mutex_methods* */
 
#define SQLITE_CONFIG_GETMUTEX   11 /* sqlite3_mutex_methods* */
 
#define SQLITE_CONFIG_LOOKASIDE   13 /* int int */
 
#define SQLITE_CONFIG_PCACHE   14 /* no-op */
 
#define SQLITE_CONFIG_GETPCACHE   15 /* no-op */
 
#define SQLITE_CONFIG_LOG   16 /* xFunc, void* */
 
#define SQLITE_CONFIG_URI   17 /* int */
 
#define SQLITE_CONFIG_PCACHE2   18 /* sqlite3_pcache_methods2* */
 
#define SQLITE_CONFIG_GETPCACHE2   19 /* sqlite3_pcache_methods2* */
 
#define SQLITE_CONFIG_COVERING_INDEX_SCAN   20 /* int */
 
#define SQLITE_CONFIG_SQLLOG   21 /* xSqllog, void* */
 
#define SQLITE_CONFIG_MMAP_SIZE   22 /* sqlite3_int64, sqlite3_int64 */
 
#define SQLITE_DBCONFIG_LOOKASIDE   1001 /* void* int int */
 
#define SQLITE_DBCONFIG_ENABLE_FKEY   1002 /* int int* */
 
#define SQLITE_DBCONFIG_ENABLE_TRIGGER   1003 /* int int* */
 
#define SQLITE_DENY   1 /* Abort the SQL statement with an error */
 
#define SQLITE_IGNORE   2 /* Don't allow access, but don't generate an error */
 
#define SQLITE_CREATE_INDEX   1 /* Index Name Table Name */
 
#define SQLITE_CREATE_TABLE   2 /* Table Name NULL */
 
#define SQLITE_CREATE_TEMP_INDEX   3 /* Index Name Table Name */
 
#define SQLITE_CREATE_TEMP_TABLE   4 /* Table Name NULL */
 
#define SQLITE_CREATE_TEMP_TRIGGER   5 /* Trigger Name Table Name */
 
#define SQLITE_CREATE_TEMP_VIEW   6 /* View Name NULL */
 
#define SQLITE_CREATE_TRIGGER   7 /* Trigger Name Table Name */
 
#define SQLITE_CREATE_VIEW   8 /* View Name NULL */
 
#define SQLITE_DELETE   9 /* Table Name NULL */
 
#define SQLITE_DROP_INDEX   10 /* Index Name Table Name */
 
#define SQLITE_DROP_TABLE   11 /* Table Name NULL */
 
#define SQLITE_DROP_TEMP_INDEX   12 /* Index Name Table Name */
 
#define SQLITE_DROP_TEMP_TABLE   13 /* Table Name NULL */
 
#define SQLITE_DROP_TEMP_TRIGGER   14 /* Trigger Name Table Name */
 
#define SQLITE_DROP_TEMP_VIEW   15 /* View Name NULL */
 
#define SQLITE_DROP_TRIGGER   16 /* Trigger Name Table Name */
 
#define SQLITE_DROP_VIEW   17 /* View Name NULL */
 
#define SQLITE_INSERT   18 /* Table Name NULL */
 
#define SQLITE_PRAGMA   19 /* Pragma Name 1st arg or NULL */
 
#define SQLITE_READ   20 /* Table Name Column Name */
 
#define SQLITE_SELECT   21 /* NULL NULL */
 
#define SQLITE_TRANSACTION   22 /* Operation NULL */
 
#define SQLITE_UPDATE   23 /* Table Name Column Name */
 
#define SQLITE_ATTACH   24 /* Filename NULL */
 
#define SQLITE_DETACH   25 /* Database Name NULL */
 
#define SQLITE_ALTER_TABLE   26 /* Database Name Table Name */
 
#define SQLITE_REINDEX   27 /* Index Name NULL */
 
#define SQLITE_ANALYZE   28 /* Table Name NULL */
 
#define SQLITE_CREATE_VTABLE   29 /* Table Name Module Name */
 
#define SQLITE_DROP_VTABLE   30 /* Table Name Module Name */
 
#define SQLITE_FUNCTION   31 /* NULL Function Name */
 
#define SQLITE_SAVEPOINT   32 /* Operation Savepoint Name */
 
#define SQLITE_COPY   0 /* No longer used */
 
#define SQLITE_LIMIT_LENGTH   0
 
#define SQLITE_LIMIT_SQL_LENGTH   1
 
#define SQLITE_LIMIT_COLUMN   2
 
#define SQLITE_LIMIT_EXPR_DEPTH   3
 
#define SQLITE_LIMIT_COMPOUND_SELECT   4
 
#define SQLITE_LIMIT_VDBE_OP   5
 
#define SQLITE_LIMIT_FUNCTION_ARG   6
 
#define SQLITE_LIMIT_ATTACHED   7
 
#define SQLITE_LIMIT_LIKE_PATTERN_LENGTH   8
 
#define SQLITE_LIMIT_VARIABLE_NUMBER   9
 
#define SQLITE_LIMIT_TRIGGER_DEPTH   10
 
#define SQLITE_INTEGER   1
 
#define SQLITE_FLOAT   2
 
#define SQLITE_BLOB   4
 
#define SQLITE_NULL   5
 
#define SQLITE_TEXT   3
 
#define SQLITE3_TEXT   3
 
#define SQLITE_UTF8   1
 
#define SQLITE_UTF16LE   2
 
#define SQLITE_UTF16BE   3
 
#define SQLITE_UTF16   4 /* Use native byte order */
 
#define SQLITE_ANY   5 /* sqlite3_create_function only */
 
#define SQLITE_UTF16_ALIGNED   8 /* sqlite3_create_collation only */
 
#define SQLITE_STATIC   ((sqlite3_destructor_type)0)
 
#define SQLITE_TRANSIENT   ((sqlite3_destructor_type)-1)
 
#define SQLITE_INDEX_CONSTRAINT_EQ   2
 
#define SQLITE_INDEX_CONSTRAINT_GT   4
 
#define SQLITE_INDEX_CONSTRAINT_LE   8
 
#define SQLITE_INDEX_CONSTRAINT_LT   16
 
#define SQLITE_INDEX_CONSTRAINT_GE   32
 
#define SQLITE_INDEX_CONSTRAINT_MATCH   64
 
#define SQLITE_MUTEX_FAST   0
 
#define SQLITE_MUTEX_RECURSIVE   1
 
#define SQLITE_MUTEX_STATIC_MASTER   2
 
#define SQLITE_MUTEX_STATIC_MEM   3 /* sqlite3_malloc() */
 
#define SQLITE_MUTEX_STATIC_MEM2   4 /* NOT USED */
 
#define SQLITE_MUTEX_STATIC_OPEN   4 /* sqlite3BtreeOpen() */
 
#define SQLITE_MUTEX_STATIC_PRNG   5 /* sqlite3_random() */
 
#define SQLITE_MUTEX_STATIC_LRU   6 /* lru page list */
 
#define SQLITE_MUTEX_STATIC_LRU2   7 /* NOT USED */
 
#define SQLITE_MUTEX_STATIC_PMEM   7 /* sqlite3PageMalloc() */
 
#define SQLITE_TESTCTRL_FIRST   5
 
#define SQLITE_TESTCTRL_PRNG_SAVE   5
 
#define SQLITE_TESTCTRL_PRNG_RESTORE   6
 
#define SQLITE_TESTCTRL_PRNG_RESET   7
 
#define SQLITE_TESTCTRL_BITVEC_TEST   8
 
#define SQLITE_TESTCTRL_FAULT_INSTALL   9
 
#define SQLITE_TESTCTRL_BENIGN_MALLOC_HOOKS   10
 
#define SQLITE_TESTCTRL_PENDING_BYTE   11
 
#define SQLITE_TESTCTRL_ASSERT   12
 
#define SQLITE_TESTCTRL_ALWAYS   13
 
#define SQLITE_TESTCTRL_RESERVE   14
 
#define SQLITE_TESTCTRL_OPTIMIZATIONS   15
 
#define SQLITE_TESTCTRL_ISKEYWORD   16
 
#define SQLITE_TESTCTRL_SCRATCHMALLOC   17
 
#define SQLITE_TESTCTRL_LOCALTIME_FAULT   18
 
#define SQLITE_TESTCTRL_EXPLAIN_STMT   19
 
#define SQLITE_TESTCTRL_LAST   19
 
#define SQLITE_STATUS_MEMORY_USED   0
 
#define SQLITE_STATUS_PAGECACHE_USED   1
 
#define SQLITE_STATUS_PAGECACHE_OVERFLOW   2
 
#define SQLITE_STATUS_SCRATCH_USED   3
 
#define SQLITE_STATUS_SCRATCH_OVERFLOW   4
 
#define SQLITE_STATUS_MALLOC_SIZE   5
 
#define SQLITE_STATUS_PARSER_STACK   6
 
#define SQLITE_STATUS_PAGECACHE_SIZE   7
 
#define SQLITE_STATUS_SCRATCH_SIZE   8
 
#define SQLITE_STATUS_MALLOC_COUNT   9
 
#define SQLITE_DBSTATUS_LOOKASIDE_USED   0
 
#define SQLITE_DBSTATUS_CACHE_USED   1
 
#define SQLITE_DBSTATUS_SCHEMA_USED   2
 
#define SQLITE_DBSTATUS_STMT_USED   3
 
#define SQLITE_DBSTATUS_LOOKASIDE_HIT   4
 
#define SQLITE_DBSTATUS_LOOKASIDE_MISS_SIZE   5
 
#define SQLITE_DBSTATUS_LOOKASIDE_MISS_FULL   6
 
#define SQLITE_DBSTATUS_CACHE_HIT   7
 
#define SQLITE_DBSTATUS_CACHE_MISS   8
 
#define SQLITE_DBSTATUS_CACHE_WRITE   9
 
#define SQLITE_DBSTATUS_MAX   9 /* Largest defined DBSTATUS */
 
#define SQLITE_STMTSTATUS_FULLSCAN_STEP   1
 
#define SQLITE_STMTSTATUS_SORT   2
 
#define SQLITE_STMTSTATUS_AUTOINDEX   3
 
#define SQLITE_CHECKPOINT_PASSIVE   0
 
#define SQLITE_CHECKPOINT_FULL   1
 
#define SQLITE_CHECKPOINT_RESTART   2
 
#define SQLITE_VTAB_CONSTRAINT_SUPPORT   1
 
#define SQLITE_ROLLBACK   1
 
#define SQLITE_FAIL   3
 
#define SQLITE_REPLACE   5
 
#define _SQLITE3RTREE_H_
 

Определения типов

typedef struct sqlite3 sqlite3
 
typedef long long int sqlite_int64
 
typedef unsigned long long int sqlite_uint64
 
typedef sqlite_int64 sqlite3_int64
 
typedef sqlite_uint64 sqlite3_uint64
 
typedef int(* sqlite3_callback) (void *, int, char **, char **)
 
typedef struct sqlite3_file sqlite3_file
 
typedef struct sqlite3_io_methods sqlite3_io_methods
 
typedef struct sqlite3_mutex sqlite3_mutex
 
typedef struct sqlite3_vfs sqlite3_vfs
 
typedef void(* sqlite3_syscall_ptr) (void)
 
typedef struct sqlite3_mem_methods sqlite3_mem_methods
 
typedef struct sqlite3_stmt sqlite3_stmt
 
typedef struct Mem sqlite3_value
 
typedef struct sqlite3_context sqlite3_context
 
typedef void(* sqlite3_destructor_type) (void *)
 
typedef struct sqlite3_vtab sqlite3_vtab
 
typedef struct sqlite3_index_info sqlite3_index_info
 
typedef struct sqlite3_vtab_cursor sqlite3_vtab_cursor
 
typedef struct sqlite3_module sqlite3_module
 
typedef struct sqlite3_blob sqlite3_blob
 
typedef struct sqlite3_mutex_methods sqlite3_mutex_methods
 
typedef struct sqlite3_pcache sqlite3_pcache
 
typedef struct sqlite3_pcache_page sqlite3_pcache_page
 
typedef struct sqlite3_pcache_methods2 sqlite3_pcache_methods2
 
typedef struct sqlite3_pcache_methods sqlite3_pcache_methods
 
typedef struct sqlite3_backup sqlite3_backup
 
typedef struct sqlite3_rtree_geometry sqlite3_rtree_geometry
 

Функции

SQLITE_API const char * sqlite3_libversion (void)
 
SQLITE_API const char * sqlite3_sourceid (void)
 
SQLITE_API int sqlite3_libversion_number (void)
 
SQLITE_API int sqlite3_compileoption_used (const char *zOptName)
 
SQLITE_API const char * sqlite3_compileoption_get (int N)
 
SQLITE_API int sqlite3_threadsafe (void)
 
SQLITE_API int sqlite3_close (sqlite3 *)
 
SQLITE_API int sqlite3_close_v2 (sqlite3 *)
 
SQLITE_API int sqlite3_exec (sqlite3 *, const char *sql, int(*callback)(void *, int, char **, char **), void *, char **errmsg)
 
SQLITE_API int sqlite3_initialize (void)
 
SQLITE_API int sqlite3_shutdown (void)
 
SQLITE_API int sqlite3_os_init (void)
 
SQLITE_API int sqlite3_os_end (void)
 
SQLITE_API int sqlite3_config (int,...)
 
SQLITE_API int sqlite3_db_config (sqlite3 *, int op,...)
 
SQLITE_API int sqlite3_extended_result_codes (sqlite3 *, int onoff)
 
SQLITE_API sqlite3_int64 sqlite3_last_insert_rowid (sqlite3 *)
 
SQLITE_API int sqlite3_changes (sqlite3 *)
 
SQLITE_API int sqlite3_total_changes (sqlite3 *)
 
SQLITE_API void sqlite3_interrupt (sqlite3 *)
 
SQLITE_API int sqlite3_complete (const char *sql)
 
SQLITE_API int sqlite3_complete16 (const void *sql)
 
SQLITE_API int sqlite3_busy_handler (sqlite3 *, int(*)(void *, int), void *)
 
SQLITE_API int sqlite3_busy_timeout (sqlite3 *, int ms)
 
SQLITE_API int sqlite3_get_table (sqlite3 *db, const char *zSql, char ***pazResult, int *pnRow, int *pnColumn, char **pzErrmsg)
 
SQLITE_API void sqlite3_free_table (char **result)
 
SQLITE_API char * sqlite3_mprintf (const char *,...)
 
SQLITE_API char * sqlite3_vmprintf (const char *, va_list)
 
SQLITE_API char * sqlite3_snprintf (int, char *, const char *,...)
 
SQLITE_API char * sqlite3_vsnprintf (int, char *, const char *, va_list)
 
SQLITE_API void * sqlite3_malloc (int)
 
SQLITE_API void * sqlite3_realloc (void *, int)
 
SQLITE_API void sqlite3_free (void *)
 
SQLITE_API sqlite3_int64 sqlite3_memory_used (void)
 
SQLITE_API sqlite3_int64 sqlite3_memory_highwater (int resetFlag)
 
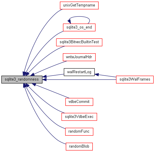
SQLITE_API void sqlite3_randomness (int N, void *P)
 
SQLITE_API int sqlite3_set_authorizer (sqlite3 *, int(*xAuth)(void *, int, const char *, const char *, const char *, const char *), void *pUserData)
 
SQLITE_API void * sqlite3_trace (sqlite3 *, void(*xTrace)(void *, const char *), void *)
 
SQLITE_API SQLITE_EXPERIMENTAL void * sqlite3_profile (sqlite3 *, void(*xProfile)(void *, const char *, sqlite3_uint64), void *)
 
SQLITE_API void sqlite3_progress_handler (sqlite3 *, int, int(*)(void *), void *)
 
SQLITE_API int sqlite3_open (const char *filename, sqlite3 **ppDb)
 
SQLITE_API int sqlite3_open16 (const void *filename, sqlite3 **ppDb)
 
SQLITE_API int sqlite3_open_v2 (const char *filename, sqlite3 **ppDb, int flags, const char *zVfs)
 
SQLITE_API const char * sqlite3_uri_parameter (const char *zFilename, const char *zParam)
 
SQLITE_API int sqlite3_uri_boolean (const char *zFile, const char *zParam, int bDefault)
 
SQLITE_API sqlite3_int64 sqlite3_uri_int64 (const char *, const char *, sqlite3_int64)
 
SQLITE_API int sqlite3_errcode (sqlite3 *db)
 
SQLITE_API int sqlite3_extended_errcode (sqlite3 *db)
 
SQLITE_API const char * sqlite3_errmsg (sqlite3 *)
 
SQLITE_API const void * sqlite3_errmsg16 (sqlite3 *)
 
SQLITE_API const char * sqlite3_errstr (int)
 
SQLITE_API int sqlite3_limit (sqlite3 *, int id, int newVal)
 
SQLITE_API int sqlite3_prepare (sqlite3 *db, const char *zSql, int nByte, sqlite3_stmt **ppStmt, const char **pzTail)
 
SQLITE_API int sqlite3_prepare_v2 (sqlite3 *db, const char *zSql, int nByte, sqlite3_stmt **ppStmt, const char **pzTail)
 
SQLITE_API int sqlite3_prepare16 (sqlite3 *db, const void *zSql, int nByte, sqlite3_stmt **ppStmt, const void **pzTail)
 
SQLITE_API int sqlite3_prepare16_v2 (sqlite3 *db, const void *zSql, int nByte, sqlite3_stmt **ppStmt, const void **pzTail)
 
SQLITE_API const char * sqlite3_sql (sqlite3_stmt *pStmt)
 
SQLITE_API int sqlite3_stmt_readonly (sqlite3_stmt *pStmt)
 
SQLITE_API int sqlite3_stmt_busy (sqlite3_stmt *)
 
SQLITE_API int sqlite3_bind_blob (sqlite3_stmt *, int, const void *, int n, void(*)(void *))
 
SQLITE_API int sqlite3_bind_double (sqlite3_stmt *, int, double)
 
SQLITE_API int sqlite3_bind_int (sqlite3_stmt *, int, int)
 
SQLITE_API int sqlite3_bind_int64 (sqlite3_stmt *, int, sqlite3_int64)
 
SQLITE_API int sqlite3_bind_null (sqlite3_stmt *, int)
 
SQLITE_API int sqlite3_bind_text (sqlite3_stmt *, int, const char *, int n, void(*)(void *))
 
SQLITE_API int sqlite3_bind_text16 (sqlite3_stmt *, int, const void *, int, void(*)(void *))
 
SQLITE_API int sqlite3_bind_value (sqlite3_stmt *, int, const sqlite3_value *)
 
SQLITE_API int sqlite3_bind_zeroblob (sqlite3_stmt *, int, int n)
 
SQLITE_API int sqlite3_bind_parameter_count (sqlite3_stmt *)
 
SQLITE_API const char * sqlite3_bind_parameter_name (sqlite3_stmt *, int)
 
SQLITE_API int sqlite3_bind_parameter_index (sqlite3_stmt *, const char *zName)
 
SQLITE_API int sqlite3_clear_bindings (sqlite3_stmt *)
 
SQLITE_API int sqlite3_column_count (sqlite3_stmt *pStmt)
 
SQLITE_API const char * sqlite3_column_name (sqlite3_stmt *, int N)
 
SQLITE_API const void * sqlite3_column_name16 (sqlite3_stmt *, int N)
 
SQLITE_API const char * sqlite3_column_database_name (sqlite3_stmt *, int)
 
SQLITE_API const void * sqlite3_column_database_name16 (sqlite3_stmt *, int)
 
SQLITE_API const char * sqlite3_column_table_name (sqlite3_stmt *, int)
 
SQLITE_API const void * sqlite3_column_table_name16 (sqlite3_stmt *, int)
 
SQLITE_API const char * sqlite3_column_origin_name (sqlite3_stmt *, int)
 
SQLITE_API const void * sqlite3_column_origin_name16 (sqlite3_stmt *, int)
 
SQLITE_API const char * sqlite3_column_decltype (sqlite3_stmt *, int)
 
SQLITE_API const void * sqlite3_column_decltype16 (sqlite3_stmt *, int)
 
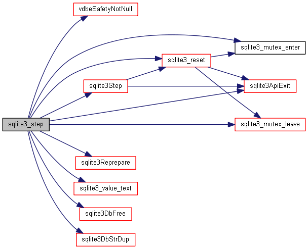
SQLITE_API int sqlite3_step (sqlite3_stmt *)
 
SQLITE_API int sqlite3_data_count (sqlite3_stmt *pStmt)
 
SQLITE_API const void * sqlite3_column_blob (sqlite3_stmt *, int iCol)
 
SQLITE_API int sqlite3_column_bytes (sqlite3_stmt *, int iCol)
 
SQLITE_API int sqlite3_column_bytes16 (sqlite3_stmt *, int iCol)
 
SQLITE_API double sqlite3_column_double (sqlite3_stmt *, int iCol)
 
SQLITE_API int sqlite3_column_int (sqlite3_stmt *, int iCol)
 
SQLITE_API sqlite3_int64 sqlite3_column_int64 (sqlite3_stmt *, int iCol)
 
SQLITE_API const unsigned char * sqlite3_column_text (sqlite3_stmt *, int iCol)
 
SQLITE_API const void * sqlite3_column_text16 (sqlite3_stmt *, int iCol)
 
SQLITE_API int sqlite3_column_type (sqlite3_stmt *, int iCol)
 
SQLITE_API sqlite3_valuesqlite3_column_value (sqlite3_stmt *, int iCol)
 
SQLITE_API int sqlite3_finalize (sqlite3_stmt *pStmt)
 
SQLITE_API int sqlite3_reset (sqlite3_stmt *pStmt)
 
SQLITE_API int sqlite3_create_function (sqlite3 *db, const char *zFunctionName, int nArg, int eTextRep, void *pApp, void(*xFunc)(sqlite3_context *, int, sqlite3_value **), void(*xStep)(sqlite3_context *, int, sqlite3_value **), void(*xFinal)(sqlite3_context *))
 
SQLITE_API int sqlite3_create_function16 (sqlite3 *db, const void *zFunctionName, int nArg, int eTextRep, void *pApp, void(*xFunc)(sqlite3_context *, int, sqlite3_value **), void(*xStep)(sqlite3_context *, int, sqlite3_value **), void(*xFinal)(sqlite3_context *))
 
SQLITE_API int sqlite3_create_function_v2 (sqlite3 *db, const char *zFunctionName, int nArg, int eTextRep, void *pApp, void(*xFunc)(sqlite3_context *, int, sqlite3_value **), void(*xStep)(sqlite3_context *, int, sqlite3_value **), void(*xFinal)(sqlite3_context *), void(*xDestroy)(void *))
 
SQLITE_API SQLITE_DEPRECATED int sqlite3_aggregate_count (sqlite3_context *)
 
SQLITE_API SQLITE_DEPRECATED int sqlite3_expired (sqlite3_stmt *)
 
SQLITE_API SQLITE_DEPRECATED int sqlite3_transfer_bindings (sqlite3_stmt *, sqlite3_stmt *)
 
SQLITE_API SQLITE_DEPRECATED int sqlite3_global_recover (void)
 
SQLITE_API SQLITE_DEPRECATED void sqlite3_thread_cleanup (void)
 
SQLITE_API SQLITE_DEPRECATED int sqlite3_memory_alarm (void(*)(void *, sqlite3_int64, int), void *, sqlite3_int64)
 
SQLITE_API const void * sqlite3_value_blob (sqlite3_value *)
 
SQLITE_API int sqlite3_value_bytes (sqlite3_value *)
 
SQLITE_API int sqlite3_value_bytes16 (sqlite3_value *)
 
SQLITE_API double sqlite3_value_double (sqlite3_value *)
 
SQLITE_API int sqlite3_value_int (sqlite3_value *)
 
SQLITE_API sqlite3_int64 sqlite3_value_int64 (sqlite3_value *)
 
SQLITE_API const unsigned char * sqlite3_value_text (sqlite3_value *)
 
SQLITE_API const void * sqlite3_value_text16 (sqlite3_value *)
 
SQLITE_API const void * sqlite3_value_text16le (sqlite3_value *)
 
SQLITE_API const void * sqlite3_value_text16be (sqlite3_value *)
 
SQLITE_API int sqlite3_value_type (sqlite3_value *)
 
SQLITE_API int sqlite3_value_numeric_type (sqlite3_value *)
 
SQLITE_API void * sqlite3_aggregate_context (sqlite3_context *, int nBytes)
 
SQLITE_API void * sqlite3_user_data (sqlite3_context *)
 
SQLITE_API sqlite3sqlite3_context_db_handle (sqlite3_context *)
 
SQLITE_API void * sqlite3_get_auxdata (sqlite3_context *, int N)
 
SQLITE_API void sqlite3_set_auxdata (sqlite3_context *, int N, void *, void(*)(void *))
 
SQLITE_API void sqlite3_result_blob (sqlite3_context *, const void *, int, void(*)(void *))
 
SQLITE_API void sqlite3_result_double (sqlite3_context *, double)
 
SQLITE_API void sqlite3_result_error (sqlite3_context *, const char *, int)
 
SQLITE_API void sqlite3_result_error16 (sqlite3_context *, const void *, int)
 
SQLITE_API void sqlite3_result_error_toobig (sqlite3_context *)
 
SQLITE_API void sqlite3_result_error_nomem (sqlite3_context *)
 
SQLITE_API void sqlite3_result_error_code (sqlite3_context *, int)
 
SQLITE_API void sqlite3_result_int (sqlite3_context *, int)
 
SQLITE_API void sqlite3_result_int64 (sqlite3_context *, sqlite3_int64)
 
SQLITE_API void sqlite3_result_null (sqlite3_context *)
 
SQLITE_API void sqlite3_result_text (sqlite3_context *, const char *, int, void(*)(void *))
 
SQLITE_API void sqlite3_result_text16 (sqlite3_context *, const void *, int, void(*)(void *))
 
SQLITE_API void sqlite3_result_text16le (sqlite3_context *, const void *, int, void(*)(void *))
 
SQLITE_API void sqlite3_result_text16be (sqlite3_context *, const void *, int, void(*)(void *))
 
SQLITE_API void sqlite3_result_value (sqlite3_context *, sqlite3_value *)
 
SQLITE_API void sqlite3_result_zeroblob (sqlite3_context *, int n)
 
SQLITE_API int sqlite3_create_collation (sqlite3 *, const char *zName, int eTextRep, void *pArg, int(*xCompare)(void *, int, const void *, int, const void *))
 
SQLITE_API int sqlite3_create_collation_v2 (sqlite3 *, const char *zName, int eTextRep, void *pArg, int(*xCompare)(void *, int, const void *, int, const void *), void(*xDestroy)(void *))
 
SQLITE_API int sqlite3_create_collation16 (sqlite3 *, const void *zName, int eTextRep, void *pArg, int(*xCompare)(void *, int, const void *, int, const void *))
 
SQLITE_API int sqlite3_collation_needed (sqlite3 *, void *, void(*)(void *, sqlite3 *, int eTextRep, const char *))
 
SQLITE_API int sqlite3_collation_needed16 (sqlite3 *, void *, void(*)(void *, sqlite3 *, int eTextRep, const void *))
 
SQLITE_API int sqlite3_sleep (int)
 
SQLITE_API int sqlite3_get_autocommit (sqlite3 *)
 
SQLITE_API sqlite3sqlite3_db_handle (sqlite3_stmt *)
 
SQLITE_API const char * sqlite3_db_filename (sqlite3 *db, const char *zDbName)
 
SQLITE_API int sqlite3_db_readonly (sqlite3 *db, const char *zDbName)
 
SQLITE_API sqlite3_stmtsqlite3_next_stmt (sqlite3 *pDb, sqlite3_stmt *pStmt)
 
SQLITE_API void * sqlite3_commit_hook (sqlite3 *, int(*)(void *), void *)
 
SQLITE_API void * sqlite3_rollback_hook (sqlite3 *, void(*)(void *), void *)
 
SQLITE_API void * sqlite3_update_hook (sqlite3 *, void(*)(void *, int, char const *, char const *, sqlite3_int64), void *)
 
SQLITE_API int sqlite3_enable_shared_cache (int)
 
SQLITE_API int sqlite3_release_memory (int)
 
SQLITE_API int sqlite3_db_release_memory (sqlite3 *)
 
SQLITE_API sqlite3_int64 sqlite3_soft_heap_limit64 (sqlite3_int64 N)
 
SQLITE_API SQLITE_DEPRECATED void sqlite3_soft_heap_limit (int N)
 
SQLITE_API int sqlite3_table_column_metadata (sqlite3 *db, const char *zDbName, const char *zTableName, const char *zColumnName, char const **pzDataType, char const **pzCollSeq, int *pNotNull, int *pPrimaryKey, int *pAutoinc)
 
SQLITE_API int sqlite3_load_extension (sqlite3 *db, const char *zFile, const char *zProc, char **pzErrMsg)
 
SQLITE_API int sqlite3_enable_load_extension (sqlite3 *db, int onoff)
 
SQLITE_API int sqlite3_auto_extension (void(*xEntryPoint)(void))
 
SQLITE_API void sqlite3_reset_auto_extension (void)
 
SQLITE_API int sqlite3_create_module (sqlite3 *db, const char *zName, const sqlite3_module *p, void *pClientData)
 
SQLITE_API int sqlite3_create_module_v2 (sqlite3 *db, const char *zName, const sqlite3_module *p, void *pClientData, void(*xDestroy)(void *))
 
SQLITE_API int sqlite3_declare_vtab (sqlite3 *, const char *zSQL)
 
SQLITE_API int sqlite3_overload_function (sqlite3 *, const char *zFuncName, int nArg)
 
SQLITE_API int sqlite3_blob_open (sqlite3 *, const char *zDb, const char *zTable, const char *zColumn, sqlite3_int64 iRow, int flags, sqlite3_blob **ppBlob)
 
SQLITE_API SQLITE_EXPERIMENTAL int sqlite3_blob_reopen (sqlite3_blob *, sqlite3_int64)
 
SQLITE_API int sqlite3_blob_close (sqlite3_blob *)
 
SQLITE_API int sqlite3_blob_bytes (sqlite3_blob *)
 
SQLITE_API int sqlite3_blob_read (sqlite3_blob *, void *Z, int N, int iOffset)
 
SQLITE_API int sqlite3_blob_write (sqlite3_blob *, const void *z, int n, int iOffset)
 
SQLITE_API sqlite3_vfssqlite3_vfs_find (const char *zVfsName)
 
SQLITE_API int sqlite3_vfs_register (sqlite3_vfs *, int makeDflt)
 
SQLITE_API int sqlite3_vfs_unregister (sqlite3_vfs *)
 
SQLITE_API sqlite3_mutexsqlite3_mutex_alloc (int)
 
SQLITE_API void sqlite3_mutex_free (sqlite3_mutex *)
 
SQLITE_API void sqlite3_mutex_enter (sqlite3_mutex *)
 
SQLITE_API int sqlite3_mutex_try (sqlite3_mutex *)
 
SQLITE_API void sqlite3_mutex_leave (sqlite3_mutex *)
 
SQLITE_API int sqlite3_mutex_held (sqlite3_mutex *)
 
SQLITE_API int sqlite3_mutex_notheld (sqlite3_mutex *)
 
SQLITE_API sqlite3_mutexsqlite3_db_mutex (sqlite3 *)
 
SQLITE_API int sqlite3_file_control (sqlite3 *, const char *zDbName, int op, void *)
 
SQLITE_API int sqlite3_test_control (int op,...)
 
SQLITE_API int sqlite3_status (int op, int *pCurrent, int *pHighwater, int resetFlag)
 
SQLITE_API int sqlite3_db_status (sqlite3 *, int op, int *pCur, int *pHiwtr, int resetFlg)
 
SQLITE_API int sqlite3_stmt_status (sqlite3_stmt *, int op, int resetFlg)
 
SQLITE_API sqlite3_backupsqlite3_backup_init (sqlite3 *pDest, const char *zDestName, sqlite3 *pSource, const char *zSourceName)
 
SQLITE_API int sqlite3_backup_step (sqlite3_backup *p, int nPage)
 
SQLITE_API int sqlite3_backup_finish (sqlite3_backup *p)
 
SQLITE_API int sqlite3_backup_remaining (sqlite3_backup *p)
 
SQLITE_API int sqlite3_backup_pagecount (sqlite3_backup *p)
 
SQLITE_API int sqlite3_unlock_notify (sqlite3 *pBlocked, void(*xNotify)(void **apArg, int nArg), void *pNotifyArg)
 
SQLITE_API int sqlite3_stricmp (const char *, const char *)
 
SQLITE_API int sqlite3_strnicmp (const char *, const char *, int)
 
SQLITE_API int sqlite3_strglob (const char *zGlob, const char *zStr)
 
SQLITE_API void sqlite3_log (int iErrCode, const char *zFormat,...)
 
SQLITE_API void * sqlite3_wal_hook (sqlite3 *, int(*)(void *, sqlite3 *, const char *, int), void *)
 
SQLITE_API int sqlite3_wal_autocheckpoint (sqlite3 *db, int N)
 
SQLITE_API int sqlite3_wal_checkpoint (sqlite3 *db, const char *zDb)
 
SQLITE_API int sqlite3_wal_checkpoint_v2 (sqlite3 *db, const char *zDb, int eMode, int *pnLog, int *pnCkpt)
 
SQLITE_API int sqlite3_vtab_config (sqlite3 *, int op,...)
 
SQLITE_API int sqlite3_vtab_on_conflict (sqlite3 *)
 
SQLITE_API int sqlite3_rtree_geometry_callback (sqlite3 *db, const char *zGeom, int(*xGeom)(sqlite3_rtree_geometry *, int n, double *a, int *pRes), void *pContext)
 

Переменные

SQLITE_API SQLITE_EXTERN const char sqlite3_version []
 
SQLITE_API SQLITE_EXTERN char * sqlite3_temp_directory
 
SQLITE_API SQLITE_EXTERN char * sqlite3_data_directory
 

Макросы

◆ _SQLITE3RTREE_H_

#define _SQLITE3RTREE_H_

◆ SQLITE3_TEXT

#define SQLITE3_TEXT   3

◆ SQLITE_ABORT

#define SQLITE_ABORT   4 /* Callback routine requested an abort */

◆ SQLITE_ABORT_ROLLBACK

#define SQLITE_ABORT_ROLLBACK   (SQLITE_ABORT | (2<<8))

◆ SQLITE_ACCESS_EXISTS

#define SQLITE_ACCESS_EXISTS   0

◆ SQLITE_ACCESS_READ

#define SQLITE_ACCESS_READ   2 /* Unused */

◆ SQLITE_ACCESS_READWRITE

#define SQLITE_ACCESS_READWRITE   1 /* Used by PRAGMA temp_store_directory */

◆ SQLITE_ALTER_TABLE

#define SQLITE_ALTER_TABLE   26 /* Database Name Table Name */

◆ SQLITE_ANALYZE

#define SQLITE_ANALYZE   28 /* Table Name NULL */

◆ SQLITE_ANY

#define SQLITE_ANY   5 /* sqlite3_create_function only */

◆ SQLITE_API

#define SQLITE_API

◆ SQLITE_ATTACH

#define SQLITE_ATTACH   24 /* Filename NULL */

◆ SQLITE_AUTH

#define SQLITE_AUTH   23 /* Authorization denied */

◆ SQLITE_BLOB

#define SQLITE_BLOB   4

◆ SQLITE_BUSY

#define SQLITE_BUSY   5 /* The database file is locked */

◆ SQLITE_BUSY_RECOVERY

#define SQLITE_BUSY_RECOVERY   (SQLITE_BUSY | (1<<8))

◆ SQLITE_CANTOPEN

#define SQLITE_CANTOPEN   14 /* Unable to open the database file */

◆ SQLITE_CANTOPEN_FULLPATH

#define SQLITE_CANTOPEN_FULLPATH   (SQLITE_CANTOPEN | (3<<8))

◆ SQLITE_CANTOPEN_ISDIR

#define SQLITE_CANTOPEN_ISDIR   (SQLITE_CANTOPEN | (2<<8))

◆ SQLITE_CANTOPEN_NOTEMPDIR

#define SQLITE_CANTOPEN_NOTEMPDIR   (SQLITE_CANTOPEN | (1<<8))

◆ SQLITE_CHECKPOINT_FULL

#define SQLITE_CHECKPOINT_FULL   1

◆ SQLITE_CHECKPOINT_PASSIVE

#define SQLITE_CHECKPOINT_PASSIVE   0

◆ SQLITE_CHECKPOINT_RESTART

#define SQLITE_CHECKPOINT_RESTART   2

◆ SQLITE_CONFIG_COVERING_INDEX_SCAN

#define SQLITE_CONFIG_COVERING_INDEX_SCAN   20 /* int */

◆ SQLITE_CONFIG_GETMALLOC

#define SQLITE_CONFIG_GETMALLOC   5 /* sqlite3_mem_methods* */

◆ SQLITE_CONFIG_GETMUTEX

#define SQLITE_CONFIG_GETMUTEX   11 /* sqlite3_mutex_methods* */

◆ SQLITE_CONFIG_GETPCACHE

#define SQLITE_CONFIG_GETPCACHE   15 /* no-op */

◆ SQLITE_CONFIG_GETPCACHE2

#define SQLITE_CONFIG_GETPCACHE2   19 /* sqlite3_pcache_methods2* */

◆ SQLITE_CONFIG_HEAP

#define SQLITE_CONFIG_HEAP   8 /* void*, int nByte, int min */

◆ SQLITE_CONFIG_LOG

#define SQLITE_CONFIG_LOG   16 /* xFunc, void* */

◆ SQLITE_CONFIG_LOOKASIDE

#define SQLITE_CONFIG_LOOKASIDE   13 /* int int */

◆ SQLITE_CONFIG_MALLOC

#define SQLITE_CONFIG_MALLOC   4 /* sqlite3_mem_methods* */

◆ SQLITE_CONFIG_MEMSTATUS

#define SQLITE_CONFIG_MEMSTATUS   9 /* boolean */

◆ SQLITE_CONFIG_MMAP_SIZE

#define SQLITE_CONFIG_MMAP_SIZE   22 /* sqlite3_int64, sqlite3_int64 */

◆ SQLITE_CONFIG_MULTITHREAD

#define SQLITE_CONFIG_MULTITHREAD   2 /* nil */

◆ SQLITE_CONFIG_MUTEX

#define SQLITE_CONFIG_MUTEX   10 /* sqlite3_mutex_methods* */

◆ SQLITE_CONFIG_PAGECACHE

#define SQLITE_CONFIG_PAGECACHE   7 /* void*, int sz, int N */

◆ SQLITE_CONFIG_PCACHE

#define SQLITE_CONFIG_PCACHE   14 /* no-op */

◆ SQLITE_CONFIG_PCACHE2

#define SQLITE_CONFIG_PCACHE2   18 /* sqlite3_pcache_methods2* */

◆ SQLITE_CONFIG_SCRATCH

#define SQLITE_CONFIG_SCRATCH   6 /* void*, int sz, int N */

◆ SQLITE_CONFIG_SERIALIZED

#define SQLITE_CONFIG_SERIALIZED   3 /* nil */

◆ SQLITE_CONFIG_SINGLETHREAD

#define SQLITE_CONFIG_SINGLETHREAD   1 /* nil */

◆ SQLITE_CONFIG_SQLLOG

#define SQLITE_CONFIG_SQLLOG   21 /* xSqllog, void* */

◆ SQLITE_CONFIG_URI

#define SQLITE_CONFIG_URI   17 /* int */

◆ SQLITE_CONSTRAINT

#define SQLITE_CONSTRAINT   19 /* Abort due to constraint violation */

◆ SQLITE_CONSTRAINT_CHECK

#define SQLITE_CONSTRAINT_CHECK   (SQLITE_CONSTRAINT | (1<<8))

◆ SQLITE_CONSTRAINT_COMMITHOOK

#define SQLITE_CONSTRAINT_COMMITHOOK   (SQLITE_CONSTRAINT | (2<<8))

◆ SQLITE_CONSTRAINT_FOREIGNKEY

#define SQLITE_CONSTRAINT_FOREIGNKEY   (SQLITE_CONSTRAINT | (3<<8))

◆ SQLITE_CONSTRAINT_FUNCTION

#define SQLITE_CONSTRAINT_FUNCTION   (SQLITE_CONSTRAINT | (4<<8))

◆ SQLITE_CONSTRAINT_NOTNULL

#define SQLITE_CONSTRAINT_NOTNULL   (SQLITE_CONSTRAINT | (5<<8))

◆ SQLITE_CONSTRAINT_PRIMARYKEY

#define SQLITE_CONSTRAINT_PRIMARYKEY   (SQLITE_CONSTRAINT | (6<<8))

◆ SQLITE_CONSTRAINT_TRIGGER

#define SQLITE_CONSTRAINT_TRIGGER   (SQLITE_CONSTRAINT | (7<<8))

◆ SQLITE_CONSTRAINT_UNIQUE

#define SQLITE_CONSTRAINT_UNIQUE   (SQLITE_CONSTRAINT | (8<<8))

◆ SQLITE_CONSTRAINT_VTAB

#define SQLITE_CONSTRAINT_VTAB   (SQLITE_CONSTRAINT | (9<<8))

◆ SQLITE_COPY

#define SQLITE_COPY   0 /* No longer used */

◆ SQLITE_CORRUPT

#define SQLITE_CORRUPT   11 /* The database disk image is malformed */

◆ SQLITE_CORRUPT_VTAB

#define SQLITE_CORRUPT_VTAB   (SQLITE_CORRUPT | (1<<8))

◆ SQLITE_CREATE_INDEX

#define SQLITE_CREATE_INDEX   1 /* Index Name Table Name */

◆ SQLITE_CREATE_TABLE

#define SQLITE_CREATE_TABLE   2 /* Table Name NULL */

◆ SQLITE_CREATE_TEMP_INDEX

#define SQLITE_CREATE_TEMP_INDEX   3 /* Index Name Table Name */

◆ SQLITE_CREATE_TEMP_TABLE

#define SQLITE_CREATE_TEMP_TABLE   4 /* Table Name NULL */

◆ SQLITE_CREATE_TEMP_TRIGGER

#define SQLITE_CREATE_TEMP_TRIGGER   5 /* Trigger Name Table Name */

◆ SQLITE_CREATE_TEMP_VIEW

#define SQLITE_CREATE_TEMP_VIEW   6 /* View Name NULL */

◆ SQLITE_CREATE_TRIGGER

#define SQLITE_CREATE_TRIGGER   7 /* Trigger Name Table Name */

◆ SQLITE_CREATE_VIEW

#define SQLITE_CREATE_VIEW   8 /* View Name NULL */

◆ SQLITE_CREATE_VTABLE

#define SQLITE_CREATE_VTABLE   29 /* Table Name Module Name */

◆ SQLITE_DBCONFIG_ENABLE_FKEY

#define SQLITE_DBCONFIG_ENABLE_FKEY   1002 /* int int* */

◆ SQLITE_DBCONFIG_ENABLE_TRIGGER

#define SQLITE_DBCONFIG_ENABLE_TRIGGER   1003 /* int int* */

◆ SQLITE_DBCONFIG_LOOKASIDE

#define SQLITE_DBCONFIG_LOOKASIDE   1001 /* void* int int */

◆ SQLITE_DBSTATUS_CACHE_HIT

#define SQLITE_DBSTATUS_CACHE_HIT   7

◆ SQLITE_DBSTATUS_CACHE_MISS

#define SQLITE_DBSTATUS_CACHE_MISS   8

◆ SQLITE_DBSTATUS_CACHE_USED

#define SQLITE_DBSTATUS_CACHE_USED   1

◆ SQLITE_DBSTATUS_CACHE_WRITE

#define SQLITE_DBSTATUS_CACHE_WRITE   9

◆ SQLITE_DBSTATUS_LOOKASIDE_HIT

#define SQLITE_DBSTATUS_LOOKASIDE_HIT   4

◆ SQLITE_DBSTATUS_LOOKASIDE_MISS_FULL

#define SQLITE_DBSTATUS_LOOKASIDE_MISS_FULL   6

◆ SQLITE_DBSTATUS_LOOKASIDE_MISS_SIZE

#define SQLITE_DBSTATUS_LOOKASIDE_MISS_SIZE   5

◆ SQLITE_DBSTATUS_LOOKASIDE_USED

#define SQLITE_DBSTATUS_LOOKASIDE_USED   0

◆ SQLITE_DBSTATUS_MAX

#define SQLITE_DBSTATUS_MAX   9 /* Largest defined DBSTATUS */

◆ SQLITE_DBSTATUS_SCHEMA_USED

#define SQLITE_DBSTATUS_SCHEMA_USED   2

◆ SQLITE_DBSTATUS_STMT_USED

#define SQLITE_DBSTATUS_STMT_USED   3

◆ SQLITE_DELETE

#define SQLITE_DELETE   9 /* Table Name NULL */

◆ SQLITE_DENY

#define SQLITE_DENY   1 /* Abort the SQL statement with an error */

◆ SQLITE_DEPRECATED

#define SQLITE_DEPRECATED

◆ SQLITE_DETACH

#define SQLITE_DETACH   25 /* Database Name NULL */

◆ SQLITE_DONE

#define SQLITE_DONE   101 /* sqlite3_step() has finished executing */

◆ SQLITE_DROP_INDEX

#define SQLITE_DROP_INDEX   10 /* Index Name Table Name */

◆ SQLITE_DROP_TABLE

#define SQLITE_DROP_TABLE   11 /* Table Name NULL */

◆ SQLITE_DROP_TEMP_INDEX

#define SQLITE_DROP_TEMP_INDEX   12 /* Index Name Table Name */

◆ SQLITE_DROP_TEMP_TABLE

#define SQLITE_DROP_TEMP_TABLE   13 /* Table Name NULL */

◆ SQLITE_DROP_TEMP_TRIGGER

#define SQLITE_DROP_TEMP_TRIGGER   14 /* Trigger Name Table Name */

◆ SQLITE_DROP_TEMP_VIEW

#define SQLITE_DROP_TEMP_VIEW   15 /* View Name NULL */

◆ SQLITE_DROP_TRIGGER

#define SQLITE_DROP_TRIGGER   16 /* Trigger Name Table Name */

◆ SQLITE_DROP_VIEW

#define SQLITE_DROP_VIEW   17 /* View Name NULL */

◆ SQLITE_DROP_VTABLE

#define SQLITE_DROP_VTABLE   30 /* Table Name Module Name */

◆ SQLITE_EMPTY

#define SQLITE_EMPTY   16 /* Database is empty */

◆ SQLITE_ERROR

#define SQLITE_ERROR   1 /* SQL error or missing database */

◆ SQLITE_EXPERIMENTAL

#define SQLITE_EXPERIMENTAL

◆ SQLITE_EXTERN

#define SQLITE_EXTERN   extern

◆ SQLITE_FAIL

#define SQLITE_FAIL   3

◆ SQLITE_FCNTL_BUSYHANDLER

#define SQLITE_FCNTL_BUSYHANDLER   15

◆ SQLITE_FCNTL_CHUNK_SIZE

#define SQLITE_FCNTL_CHUNK_SIZE   6

◆ SQLITE_FCNTL_FILE_POINTER

#define SQLITE_FCNTL_FILE_POINTER   7

◆ SQLITE_FCNTL_LOCKSTATE

#define SQLITE_FCNTL_LOCKSTATE   1

◆ SQLITE_FCNTL_MMAP_SIZE

#define SQLITE_FCNTL_MMAP_SIZE   18

◆ SQLITE_FCNTL_OVERWRITE

#define SQLITE_FCNTL_OVERWRITE   11

◆ SQLITE_FCNTL_PERSIST_WAL

#define SQLITE_FCNTL_PERSIST_WAL   10

◆ SQLITE_FCNTL_POWERSAFE_OVERWRITE

#define SQLITE_FCNTL_POWERSAFE_OVERWRITE   13

◆ SQLITE_FCNTL_PRAGMA

#define SQLITE_FCNTL_PRAGMA   14

◆ SQLITE_FCNTL_SIZE_HINT

#define SQLITE_FCNTL_SIZE_HINT   5

◆ SQLITE_FCNTL_SYNC_OMITTED

#define SQLITE_FCNTL_SYNC_OMITTED   8

◆ SQLITE_FCNTL_TEMPFILENAME

#define SQLITE_FCNTL_TEMPFILENAME   16

◆ SQLITE_FCNTL_VFSNAME

#define SQLITE_FCNTL_VFSNAME   12

◆ SQLITE_FCNTL_WIN32_AV_RETRY

#define SQLITE_FCNTL_WIN32_AV_RETRY   9

◆ SQLITE_FLOAT

#define SQLITE_FLOAT   2

◆ SQLITE_FORMAT

#define SQLITE_FORMAT   24 /* Auxiliary database format error */

◆ SQLITE_FULL

#define SQLITE_FULL   13 /* Insertion failed because database is full */

◆ SQLITE_FUNCTION

#define SQLITE_FUNCTION   31 /* NULL Function Name */

◆ SQLITE_GET_LOCKPROXYFILE

#define SQLITE_GET_LOCKPROXYFILE   2

◆ SQLITE_IGNORE

#define SQLITE_IGNORE   2 /* Don't allow access, but don't generate an error */

◆ SQLITE_INDEX_CONSTRAINT_EQ

#define SQLITE_INDEX_CONSTRAINT_EQ   2

◆ SQLITE_INDEX_CONSTRAINT_GE

#define SQLITE_INDEX_CONSTRAINT_GE   32

◆ SQLITE_INDEX_CONSTRAINT_GT

#define SQLITE_INDEX_CONSTRAINT_GT   4

◆ SQLITE_INDEX_CONSTRAINT_LE

#define SQLITE_INDEX_CONSTRAINT_LE   8

◆ SQLITE_INDEX_CONSTRAINT_LT

#define SQLITE_INDEX_CONSTRAINT_LT   16

◆ SQLITE_INDEX_CONSTRAINT_MATCH

#define SQLITE_INDEX_CONSTRAINT_MATCH   64

◆ SQLITE_INSERT

#define SQLITE_INSERT   18 /* Table Name NULL */

◆ SQLITE_INTEGER

#define SQLITE_INTEGER   1

◆ SQLITE_INTERNAL

#define SQLITE_INTERNAL   2 /* Internal logic error in SQLite */

◆ SQLITE_INTERRUPT

#define SQLITE_INTERRUPT   9 /* Operation terminated by sqlite3_interrupt()*/

◆ SQLITE_IOCAP_ATOMIC

#define SQLITE_IOCAP_ATOMIC   0x00000001

◆ SQLITE_IOCAP_ATOMIC16K

#define SQLITE_IOCAP_ATOMIC16K   0x00000040

◆ SQLITE_IOCAP_ATOMIC1K

#define SQLITE_IOCAP_ATOMIC1K   0x00000004

◆ SQLITE_IOCAP_ATOMIC2K

#define SQLITE_IOCAP_ATOMIC2K   0x00000008

◆ SQLITE_IOCAP_ATOMIC32K

#define SQLITE_IOCAP_ATOMIC32K   0x00000080

◆ SQLITE_IOCAP_ATOMIC4K

#define SQLITE_IOCAP_ATOMIC4K   0x00000010

◆ SQLITE_IOCAP_ATOMIC512

#define SQLITE_IOCAP_ATOMIC512   0x00000002

◆ SQLITE_IOCAP_ATOMIC64K

#define SQLITE_IOCAP_ATOMIC64K   0x00000100

◆ SQLITE_IOCAP_ATOMIC8K

#define SQLITE_IOCAP_ATOMIC8K   0x00000020

◆ SQLITE_IOCAP_POWERSAFE_OVERWRITE

#define SQLITE_IOCAP_POWERSAFE_OVERWRITE   0x00001000

◆ SQLITE_IOCAP_SAFE_APPEND

#define SQLITE_IOCAP_SAFE_APPEND   0x00000200

◆ SQLITE_IOCAP_SEQUENTIAL

#define SQLITE_IOCAP_SEQUENTIAL   0x00000400

◆ SQLITE_IOCAP_UNDELETABLE_WHEN_OPEN

#define SQLITE_IOCAP_UNDELETABLE_WHEN_OPEN   0x00000800

◆ SQLITE_IOERR

#define SQLITE_IOERR   10 /* Some kind of disk I/O error occurred */

◆ SQLITE_IOERR_ACCESS

#define SQLITE_IOERR_ACCESS   (SQLITE_IOERR | (13<<8))

◆ SQLITE_IOERR_BLOCKED

#define SQLITE_IOERR_BLOCKED   (SQLITE_IOERR | (11<<8))

◆ SQLITE_IOERR_CHECKRESERVEDLOCK

#define SQLITE_IOERR_CHECKRESERVEDLOCK   (SQLITE_IOERR | (14<<8))

◆ SQLITE_IOERR_CLOSE

#define SQLITE_IOERR_CLOSE   (SQLITE_IOERR | (16<<8))

◆ SQLITE_IOERR_DELETE

#define SQLITE_IOERR_DELETE   (SQLITE_IOERR | (10<<8))

◆ SQLITE_IOERR_DELETE_NOENT

#define SQLITE_IOERR_DELETE_NOENT   (SQLITE_IOERR | (23<<8))

◆ SQLITE_IOERR_DIR_CLOSE

#define SQLITE_IOERR_DIR_CLOSE   (SQLITE_IOERR | (17<<8))

◆ SQLITE_IOERR_DIR_FSYNC

#define SQLITE_IOERR_DIR_FSYNC   (SQLITE_IOERR | (5<<8))

◆ SQLITE_IOERR_FSTAT

#define SQLITE_IOERR_FSTAT   (SQLITE_IOERR | (7<<8))

◆ SQLITE_IOERR_FSYNC

#define SQLITE_IOERR_FSYNC   (SQLITE_IOERR | (4<<8))

◆ SQLITE_IOERR_LOCK

#define SQLITE_IOERR_LOCK   (SQLITE_IOERR | (15<<8))

◆ SQLITE_IOERR_MMAP

#define SQLITE_IOERR_MMAP   (SQLITE_IOERR | (24<<8))

◆ SQLITE_IOERR_NOMEM

#define SQLITE_IOERR_NOMEM   (SQLITE_IOERR | (12<<8))

◆ SQLITE_IOERR_RDLOCK

#define SQLITE_IOERR_RDLOCK   (SQLITE_IOERR | (9<<8))

◆ SQLITE_IOERR_READ

#define SQLITE_IOERR_READ   (SQLITE_IOERR | (1<<8))

◆ SQLITE_IOERR_SEEK

#define SQLITE_IOERR_SEEK   (SQLITE_IOERR | (22<<8))

◆ SQLITE_IOERR_SHMLOCK

#define SQLITE_IOERR_SHMLOCK   (SQLITE_IOERR | (20<<8))

◆ SQLITE_IOERR_SHMMAP

#define SQLITE_IOERR_SHMMAP   (SQLITE_IOERR | (21<<8))

◆ SQLITE_IOERR_SHMOPEN

#define SQLITE_IOERR_SHMOPEN   (SQLITE_IOERR | (18<<8))

◆ SQLITE_IOERR_SHMSIZE

#define SQLITE_IOERR_SHMSIZE   (SQLITE_IOERR | (19<<8))

◆ SQLITE_IOERR_SHORT_READ

#define SQLITE_IOERR_SHORT_READ   (SQLITE_IOERR | (2<<8))

◆ SQLITE_IOERR_TRUNCATE

#define SQLITE_IOERR_TRUNCATE   (SQLITE_IOERR | (6<<8))

◆ SQLITE_IOERR_UNLOCK

#define SQLITE_IOERR_UNLOCK   (SQLITE_IOERR | (8<<8))

◆ SQLITE_IOERR_WRITE

#define SQLITE_IOERR_WRITE   (SQLITE_IOERR | (3<<8))

◆ SQLITE_LAST_ERRNO

#define SQLITE_LAST_ERRNO   4

◆ SQLITE_LIMIT_ATTACHED

#define SQLITE_LIMIT_ATTACHED   7

◆ SQLITE_LIMIT_COLUMN

#define SQLITE_LIMIT_COLUMN   2

◆ SQLITE_LIMIT_COMPOUND_SELECT

#define SQLITE_LIMIT_COMPOUND_SELECT   4

◆ SQLITE_LIMIT_EXPR_DEPTH

#define SQLITE_LIMIT_EXPR_DEPTH   3

◆ SQLITE_LIMIT_FUNCTION_ARG

#define SQLITE_LIMIT_FUNCTION_ARG   6

◆ SQLITE_LIMIT_LENGTH

#define SQLITE_LIMIT_LENGTH   0

◆ SQLITE_LIMIT_LIKE_PATTERN_LENGTH

#define SQLITE_LIMIT_LIKE_PATTERN_LENGTH   8

◆ SQLITE_LIMIT_SQL_LENGTH

#define SQLITE_LIMIT_SQL_LENGTH   1

◆ SQLITE_LIMIT_TRIGGER_DEPTH

#define SQLITE_LIMIT_TRIGGER_DEPTH   10

◆ SQLITE_LIMIT_VARIABLE_NUMBER

#define SQLITE_LIMIT_VARIABLE_NUMBER   9

◆ SQLITE_LIMIT_VDBE_OP

#define SQLITE_LIMIT_VDBE_OP   5

◆ SQLITE_LOCK_EXCLUSIVE

#define SQLITE_LOCK_EXCLUSIVE   4

◆ SQLITE_LOCK_NONE

#define SQLITE_LOCK_NONE   0

◆ SQLITE_LOCK_PENDING

#define SQLITE_LOCK_PENDING   3

◆ SQLITE_LOCK_RESERVED

#define SQLITE_LOCK_RESERVED   2

◆ SQLITE_LOCK_SHARED

#define SQLITE_LOCK_SHARED   1

◆ SQLITE_LOCKED

#define SQLITE_LOCKED   6 /* A table in the database is locked */

◆ SQLITE_LOCKED_SHAREDCACHE

#define SQLITE_LOCKED_SHAREDCACHE   (SQLITE_LOCKED | (1<<8))

◆ SQLITE_MISMATCH

#define SQLITE_MISMATCH   20 /* Data type mismatch */

◆ SQLITE_MISUSE

#define SQLITE_MISUSE   21 /* Library used incorrectly */

◆ SQLITE_MUTEX_FAST

#define SQLITE_MUTEX_FAST   0

◆ SQLITE_MUTEX_RECURSIVE

#define SQLITE_MUTEX_RECURSIVE   1

◆ SQLITE_MUTEX_STATIC_LRU

#define SQLITE_MUTEX_STATIC_LRU   6 /* lru page list */

◆ SQLITE_MUTEX_STATIC_LRU2

#define SQLITE_MUTEX_STATIC_LRU2   7 /* NOT USED */

◆ SQLITE_MUTEX_STATIC_MASTER

#define SQLITE_MUTEX_STATIC_MASTER   2

◆ SQLITE_MUTEX_STATIC_MEM

#define SQLITE_MUTEX_STATIC_MEM   3 /* sqlite3_malloc() */

◆ SQLITE_MUTEX_STATIC_MEM2

#define SQLITE_MUTEX_STATIC_MEM2   4 /* NOT USED */

◆ SQLITE_MUTEX_STATIC_OPEN

#define SQLITE_MUTEX_STATIC_OPEN   4 /* sqlite3BtreeOpen() */

◆ SQLITE_MUTEX_STATIC_PMEM

#define SQLITE_MUTEX_STATIC_PMEM   7 /* sqlite3PageMalloc() */

◆ SQLITE_MUTEX_STATIC_PRNG

#define SQLITE_MUTEX_STATIC_PRNG   5 /* sqlite3_random() */

◆ SQLITE_NOLFS

#define SQLITE_NOLFS   22 /* Uses OS features not supported on host */

◆ SQLITE_NOMEM

#define SQLITE_NOMEM   7 /* A malloc() failed */

◆ SQLITE_NOTADB

#define SQLITE_NOTADB   26 /* File opened that is not a database file */

◆ SQLITE_NOTFOUND

#define SQLITE_NOTFOUND   12 /* Unknown opcode in sqlite3_file_control() */

◆ SQLITE_NOTICE

#define SQLITE_NOTICE   27 /* Notifications from sqlite3_log() */

◆ SQLITE_NOTICE_RECOVER_ROLLBACK

#define SQLITE_NOTICE_RECOVER_ROLLBACK   (SQLITE_NOTICE | (2<<8))

◆ SQLITE_NOTICE_RECOVER_WAL

#define SQLITE_NOTICE_RECOVER_WAL   (SQLITE_NOTICE | (1<<8))

◆ SQLITE_NULL

#define SQLITE_NULL   5

◆ SQLITE_OK

#define SQLITE_OK   0 /* Successful result */

◆ SQLITE_OPEN_AUTOPROXY

#define SQLITE_OPEN_AUTOPROXY   0x00000020 /* VFS only */

◆ SQLITE_OPEN_CREATE

#define SQLITE_OPEN_CREATE   0x00000004 /* Ok for sqlite3_open_v2() */

◆ SQLITE_OPEN_DELETEONCLOSE

#define SQLITE_OPEN_DELETEONCLOSE   0x00000008 /* VFS only */

◆ SQLITE_OPEN_EXCLUSIVE

#define SQLITE_OPEN_EXCLUSIVE   0x00000010 /* VFS only */

◆ SQLITE_OPEN_FULLMUTEX

#define SQLITE_OPEN_FULLMUTEX   0x00010000 /* Ok for sqlite3_open_v2() */

◆ SQLITE_OPEN_MAIN_DB

#define SQLITE_OPEN_MAIN_DB   0x00000100 /* VFS only */

◆ SQLITE_OPEN_MAIN_JOURNAL

#define SQLITE_OPEN_MAIN_JOURNAL   0x00000800 /* VFS only */

◆ SQLITE_OPEN_MASTER_JOURNAL

#define SQLITE_OPEN_MASTER_JOURNAL   0x00004000 /* VFS only */

◆ SQLITE_OPEN_MEMORY

#define SQLITE_OPEN_MEMORY   0x00000080 /* Ok for sqlite3_open_v2() */

◆ SQLITE_OPEN_NOMUTEX

#define SQLITE_OPEN_NOMUTEX   0x00008000 /* Ok for sqlite3_open_v2() */

◆ SQLITE_OPEN_PRIVATECACHE

#define SQLITE_OPEN_PRIVATECACHE   0x00040000 /* Ok for sqlite3_open_v2() */

◆ SQLITE_OPEN_READONLY

#define SQLITE_OPEN_READONLY   0x00000001 /* Ok for sqlite3_open_v2() */

◆ SQLITE_OPEN_READWRITE

#define SQLITE_OPEN_READWRITE   0x00000002 /* Ok for sqlite3_open_v2() */

◆ SQLITE_OPEN_SHAREDCACHE

#define SQLITE_OPEN_SHAREDCACHE   0x00020000 /* Ok for sqlite3_open_v2() */

◆ SQLITE_OPEN_SUBJOURNAL

#define SQLITE_OPEN_SUBJOURNAL   0x00002000 /* VFS only */

◆ SQLITE_OPEN_TEMP_DB

#define SQLITE_OPEN_TEMP_DB   0x00000200 /* VFS only */

◆ SQLITE_OPEN_TEMP_JOURNAL

#define SQLITE_OPEN_TEMP_JOURNAL   0x00001000 /* VFS only */

◆ SQLITE_OPEN_TRANSIENT_DB

#define SQLITE_OPEN_TRANSIENT_DB   0x00000400 /* VFS only */

◆ SQLITE_OPEN_URI

#define SQLITE_OPEN_URI   0x00000040 /* Ok for sqlite3_open_v2() */

◆ SQLITE_OPEN_WAL

#define SQLITE_OPEN_WAL   0x00080000 /* VFS only */

◆ SQLITE_PERM

#define SQLITE_PERM   3 /* Access permission denied */

◆ SQLITE_PRAGMA

#define SQLITE_PRAGMA   19 /* Pragma Name 1st arg or NULL */

◆ SQLITE_PROTOCOL

#define SQLITE_PROTOCOL   15 /* Database lock protocol error */

◆ SQLITE_RANGE

#define SQLITE_RANGE   25 /* 2nd parameter to sqlite3_bind out of range */

◆ SQLITE_READ

#define SQLITE_READ   20 /* Table Name Column Name */

◆ SQLITE_READONLY

#define SQLITE_READONLY   8 /* Attempt to write a readonly database */

◆ SQLITE_READONLY_CANTLOCK

#define SQLITE_READONLY_CANTLOCK   (SQLITE_READONLY | (2<<8))

◆ SQLITE_READONLY_RECOVERY

#define SQLITE_READONLY_RECOVERY   (SQLITE_READONLY | (1<<8))

◆ SQLITE_READONLY_ROLLBACK

#define SQLITE_READONLY_ROLLBACK   (SQLITE_READONLY | (3<<8))

◆ SQLITE_REINDEX

#define SQLITE_REINDEX   27 /* Index Name NULL */

◆ SQLITE_REPLACE

#define SQLITE_REPLACE   5

◆ SQLITE_ROLLBACK

#define SQLITE_ROLLBACK   1

◆ SQLITE_ROW

#define SQLITE_ROW   100 /* sqlite3_step() has another row ready */

◆ SQLITE_SAVEPOINT

#define SQLITE_SAVEPOINT   32 /* Operation Savepoint Name */

◆ SQLITE_SCHEMA

#define SQLITE_SCHEMA   17 /* The database schema changed */

◆ SQLITE_SELECT

#define SQLITE_SELECT   21 /* NULL NULL */

◆ SQLITE_SET_LOCKPROXYFILE

#define SQLITE_SET_LOCKPROXYFILE   3

◆ SQLITE_SHM_EXCLUSIVE

#define SQLITE_SHM_EXCLUSIVE   8

◆ SQLITE_SHM_LOCK

#define SQLITE_SHM_LOCK   2

◆ SQLITE_SHM_NLOCK

#define SQLITE_SHM_NLOCK   8

◆ SQLITE_SHM_SHARED

#define SQLITE_SHM_SHARED   4

◆ SQLITE_SHM_UNLOCK

#define SQLITE_SHM_UNLOCK   1

◆ SQLITE_SOURCE_ID

#define SQLITE_SOURCE_ID   "2013-05-20 00:56:22 118a3b35693b134d56ebd780123b7fd6f1497668"

◆ SQLITE_STATIC

#define SQLITE_STATIC   ((sqlite3_destructor_type)0)

◆ SQLITE_STATUS_MALLOC_COUNT

#define SQLITE_STATUS_MALLOC_COUNT   9

◆ SQLITE_STATUS_MALLOC_SIZE

#define SQLITE_STATUS_MALLOC_SIZE   5

◆ SQLITE_STATUS_MEMORY_USED

#define SQLITE_STATUS_MEMORY_USED   0

◆ SQLITE_STATUS_PAGECACHE_OVERFLOW

#define SQLITE_STATUS_PAGECACHE_OVERFLOW   2

◆ SQLITE_STATUS_PAGECACHE_SIZE

#define SQLITE_STATUS_PAGECACHE_SIZE   7

◆ SQLITE_STATUS_PAGECACHE_USED

#define SQLITE_STATUS_PAGECACHE_USED   1

◆ SQLITE_STATUS_PARSER_STACK

#define SQLITE_STATUS_PARSER_STACK   6

◆ SQLITE_STATUS_SCRATCH_OVERFLOW

#define SQLITE_STATUS_SCRATCH_OVERFLOW   4

◆ SQLITE_STATUS_SCRATCH_SIZE

#define SQLITE_STATUS_SCRATCH_SIZE   8

◆ SQLITE_STATUS_SCRATCH_USED

#define SQLITE_STATUS_SCRATCH_USED   3

◆ SQLITE_STMTSTATUS_AUTOINDEX

#define SQLITE_STMTSTATUS_AUTOINDEX   3

◆ SQLITE_STMTSTATUS_FULLSCAN_STEP

#define SQLITE_STMTSTATUS_FULLSCAN_STEP   1

◆ SQLITE_STMTSTATUS_SORT

#define SQLITE_STMTSTATUS_SORT   2

◆ SQLITE_SYNC_DATAONLY

#define SQLITE_SYNC_DATAONLY   0x00010

◆ SQLITE_SYNC_FULL

#define SQLITE_SYNC_FULL   0x00003

◆ SQLITE_SYNC_NORMAL

#define SQLITE_SYNC_NORMAL   0x00002

◆ SQLITE_TESTCTRL_ALWAYS

#define SQLITE_TESTCTRL_ALWAYS   13

◆ SQLITE_TESTCTRL_ASSERT

#define SQLITE_TESTCTRL_ASSERT   12

◆ SQLITE_TESTCTRL_BENIGN_MALLOC_HOOKS

#define SQLITE_TESTCTRL_BENIGN_MALLOC_HOOKS   10

◆ SQLITE_TESTCTRL_BITVEC_TEST

#define SQLITE_TESTCTRL_BITVEC_TEST   8

◆ SQLITE_TESTCTRL_EXPLAIN_STMT

#define SQLITE_TESTCTRL_EXPLAIN_STMT   19

◆ SQLITE_TESTCTRL_FAULT_INSTALL

#define SQLITE_TESTCTRL_FAULT_INSTALL   9

◆ SQLITE_TESTCTRL_FIRST

#define SQLITE_TESTCTRL_FIRST   5

◆ SQLITE_TESTCTRL_ISKEYWORD

#define SQLITE_TESTCTRL_ISKEYWORD   16

◆ SQLITE_TESTCTRL_LAST

#define SQLITE_TESTCTRL_LAST   19

◆ SQLITE_TESTCTRL_LOCALTIME_FAULT

#define SQLITE_TESTCTRL_LOCALTIME_FAULT   18

◆ SQLITE_TESTCTRL_OPTIMIZATIONS

#define SQLITE_TESTCTRL_OPTIMIZATIONS   15

◆ SQLITE_TESTCTRL_PENDING_BYTE

#define SQLITE_TESTCTRL_PENDING_BYTE   11

◆ SQLITE_TESTCTRL_PRNG_RESET

#define SQLITE_TESTCTRL_PRNG_RESET   7

◆ SQLITE_TESTCTRL_PRNG_RESTORE

#define SQLITE_TESTCTRL_PRNG_RESTORE   6

◆ SQLITE_TESTCTRL_PRNG_SAVE

#define SQLITE_TESTCTRL_PRNG_SAVE   5

◆ SQLITE_TESTCTRL_RESERVE

#define SQLITE_TESTCTRL_RESERVE   14

◆ SQLITE_TESTCTRL_SCRATCHMALLOC

#define SQLITE_TESTCTRL_SCRATCHMALLOC   17

◆ SQLITE_TEXT

#define SQLITE_TEXT   3

◆ SQLITE_TOOBIG

#define SQLITE_TOOBIG   18 /* String or BLOB exceeds size limit */

◆ SQLITE_TRANSACTION

#define SQLITE_TRANSACTION   22 /* Operation NULL */

◆ SQLITE_TRANSIENT

#define SQLITE_TRANSIENT   ((sqlite3_destructor_type)-1)

◆ SQLITE_UPDATE

#define SQLITE_UPDATE   23 /* Table Name Column Name */

◆ SQLITE_UTF16

#define SQLITE_UTF16   4 /* Use native byte order */

◆ SQLITE_UTF16_ALIGNED

#define SQLITE_UTF16_ALIGNED   8 /* sqlite3_create_collation only */

◆ SQLITE_UTF16BE

#define SQLITE_UTF16BE   3

◆ SQLITE_UTF16LE

#define SQLITE_UTF16LE   2

◆ SQLITE_UTF8

#define SQLITE_UTF8   1

◆ SQLITE_VERSION

#define SQLITE_VERSION   "3.7.17"

◆ SQLITE_VERSION_NUMBER

#define SQLITE_VERSION_NUMBER   3007017

◆ SQLITE_VTAB_CONSTRAINT_SUPPORT

#define SQLITE_VTAB_CONSTRAINT_SUPPORT   1

◆ SQLITE_WARNING

#define SQLITE_WARNING   28 /* Warnings from sqlite3_log() */

Типы

◆ sqlite3

typedef struct sqlite3 sqlite3

◆ sqlite3_backup

◆ sqlite3_blob

typedef struct sqlite3_blob sqlite3_blob

◆ sqlite3_callback

typedef int(* sqlite3_callback) (void *, int, char **, char **)

◆ sqlite3_context

◆ sqlite3_destructor_type

typedef void(* sqlite3_destructor_type) (void *)

◆ sqlite3_file

typedef struct sqlite3_file sqlite3_file

◆ sqlite3_index_info

◆ sqlite3_int64

◆ sqlite3_io_methods

◆ sqlite3_mem_methods

◆ sqlite3_module

◆ sqlite3_mutex

typedef struct sqlite3_mutex sqlite3_mutex

◆ sqlite3_mutex_methods

◆ sqlite3_pcache

◆ sqlite3_pcache_methods

◆ sqlite3_pcache_methods2

◆ sqlite3_pcache_page

◆ sqlite3_rtree_geometry

◆ sqlite3_stmt

typedef struct sqlite3_stmt sqlite3_stmt

◆ sqlite3_syscall_ptr

typedef void(* sqlite3_syscall_ptr) (void)

◆ sqlite3_uint64

◆ sqlite3_value

typedef struct Mem sqlite3_value

◆ sqlite3_vfs

typedef struct sqlite3_vfs sqlite3_vfs

◆ sqlite3_vtab

typedef struct sqlite3_vtab sqlite3_vtab

◆ sqlite3_vtab_cursor

◆ sqlite_int64

typedef long long int sqlite_int64

◆ sqlite_uint64

typedef unsigned long long int sqlite_uint64

Функции

◆ sqlite3_aggregate_context()

SQLITE_API void* sqlite3_aggregate_context ( sqlite3_context ,
int  nBytes 
)
Граф вызовов:
Граф вызова функции:

◆ sqlite3_aggregate_count()

SQLITE_API SQLITE_DEPRECATED int sqlite3_aggregate_count ( sqlite3_context )
Граф вызова функции:

◆ sqlite3_auto_extension()

SQLITE_API int sqlite3_auto_extension ( void(*)(void)  xEntryPoint)
Граф вызовов:

◆ sqlite3_backup_finish()

SQLITE_API int sqlite3_backup_finish ( sqlite3_backup p)
Граф вызовов:
Граф вызова функции:

◆ sqlite3_backup_init()

SQLITE_API sqlite3_backup* sqlite3_backup_init ( sqlite3 pDest,
const char *  zDestName,
sqlite3 pSource,
const char *  zSourceName 
)
Граф вызовов:

◆ sqlite3_backup_pagecount()

SQLITE_API int sqlite3_backup_pagecount ( sqlite3_backup p)

◆ sqlite3_backup_remaining()

SQLITE_API int sqlite3_backup_remaining ( sqlite3_backup p)

◆ sqlite3_backup_step()

SQLITE_API int sqlite3_backup_step ( sqlite3_backup p,
int  nPage 
)
Граф вызовов:
Граф вызова функции:

◆ sqlite3_bind_blob()

SQLITE_API int sqlite3_bind_blob ( sqlite3_stmt ,
int  ,
const void *  ,
int  n,
void(*)(void *)   
)
Граф вызовов:
Граф вызова функции:

◆ sqlite3_bind_double()

SQLITE_API int sqlite3_bind_double ( sqlite3_stmt ,
int  ,
double   
)
Граф вызовов:
Граф вызова функции:

◆ sqlite3_bind_int()

SQLITE_API int sqlite3_bind_int ( sqlite3_stmt ,
int  ,
int   
)
Граф вызовов:

◆ sqlite3_bind_int64()

SQLITE_API int sqlite3_bind_int64 ( sqlite3_stmt ,
int  ,
sqlite3_int64   
)
Граф вызовов:
Граф вызова функции:

◆ sqlite3_bind_null()

SQLITE_API int sqlite3_bind_null ( sqlite3_stmt ,
int   
)
Граф вызовов:
Граф вызова функции:

◆ sqlite3_bind_parameter_count()

SQLITE_API int sqlite3_bind_parameter_count ( sqlite3_stmt )

◆ sqlite3_bind_parameter_index()

SQLITE_API int sqlite3_bind_parameter_index ( sqlite3_stmt ,
const char *  zName 
)
Граф вызовов:

◆ sqlite3_bind_parameter_name()

SQLITE_API const char* sqlite3_bind_parameter_name ( sqlite3_stmt ,
int   
)

◆ sqlite3_bind_text()

SQLITE_API int sqlite3_bind_text ( sqlite3_stmt ,
int  ,
const char *  ,
int  n,
void(*)(void *)   
)
Граф вызовов:
Граф вызова функции:

◆ sqlite3_bind_text16()

SQLITE_API int sqlite3_bind_text16 ( sqlite3_stmt ,
int  ,
const void *  ,
int  ,
void(*)(void *)   
)
Граф вызовов:

◆ sqlite3_bind_value()

SQLITE_API int sqlite3_bind_value ( sqlite3_stmt ,
int  ,
const sqlite3_value  
)
Граф вызовов:

◆ sqlite3_bind_zeroblob()

SQLITE_API int sqlite3_bind_zeroblob ( sqlite3_stmt ,
int  ,
int  n 
)
Граф вызовов:
Граф вызова функции:

◆ sqlite3_blob_bytes()

SQLITE_API int sqlite3_blob_bytes ( sqlite3_blob )

◆ sqlite3_blob_close()

SQLITE_API int sqlite3_blob_close ( sqlite3_blob )
Граф вызовов:

◆ sqlite3_blob_open()

SQLITE_API int sqlite3_blob_open ( sqlite3 ,
const char *  zDb,
const char *  zTable,
const char *  zColumn,
sqlite3_int64  iRow,
int  flags,
sqlite3_blob **  ppBlob 
)
Граф вызовов:

◆ sqlite3_blob_read()

SQLITE_API int sqlite3_blob_read ( sqlite3_blob ,
void *  Z,
int  N,
int  iOffset 
)
Граф вызовов:

◆ sqlite3_blob_reopen()

SQLITE_API SQLITE_EXPERIMENTAL int sqlite3_blob_reopen ( sqlite3_blob ,
sqlite3_int64   
)
Граф вызовов:

◆ sqlite3_blob_write()

SQLITE_API int sqlite3_blob_write ( sqlite3_blob ,
const void *  z,
int  n,
int  iOffset 
)
Граф вызовов:

◆ sqlite3_busy_handler()

SQLITE_API int sqlite3_busy_handler ( sqlite3 ,
int(*)(void *, int)  ,
void *   
)
Граф вызовов:
Граф вызова функции:

◆ sqlite3_busy_timeout()

SQLITE_API int sqlite3_busy_timeout ( sqlite3 ,
int  ms 
)
Граф вызовов:
Граф вызова функции:

◆ sqlite3_changes()

SQLITE_API int sqlite3_changes ( sqlite3 )
Граф вызова функции:

◆ sqlite3_clear_bindings()

SQLITE_API int sqlite3_clear_bindings ( sqlite3_stmt )
Граф вызовов:

◆ sqlite3_close()

SQLITE_API int sqlite3_close ( sqlite3 )
Граф вызовов:
Граф вызова функции:

◆ sqlite3_close_v2()

SQLITE_API int sqlite3_close_v2 ( sqlite3 )
Граф вызовов:

◆ sqlite3_collation_needed()

SQLITE_API int sqlite3_collation_needed ( sqlite3 ,
void *  ,
void(*)(void *, sqlite3 *, int eTextRep, const char *)   
)
Граф вызовов:

◆ sqlite3_collation_needed16()

SQLITE_API int sqlite3_collation_needed16 ( sqlite3 ,
void *  ,
void(*)(void *, sqlite3 *, int eTextRep, const void *)   
)
Граф вызовов:

◆ sqlite3_column_blob()

SQLITE_API const void* sqlite3_column_blob ( sqlite3_stmt ,
int  iCol 
)
Граф вызовов:
Граф вызова функции:

◆ sqlite3_column_bytes()

SQLITE_API int sqlite3_column_bytes ( sqlite3_stmt ,
int  iCol 
)
Граф вызовов:
Граф вызова функции:

◆ sqlite3_column_bytes16()

SQLITE_API int sqlite3_column_bytes16 ( sqlite3_stmt ,
int  iCol 
)
Граф вызовов:

◆ sqlite3_column_count()

SQLITE_API int sqlite3_column_count ( sqlite3_stmt pStmt)
Граф вызова функции:

◆ sqlite3_column_database_name()

SQLITE_API const char* sqlite3_column_database_name ( sqlite3_stmt ,
int   
)

◆ sqlite3_column_database_name16()

SQLITE_API const void* sqlite3_column_database_name16 ( sqlite3_stmt ,
int   
)

◆ sqlite3_column_decltype()

SQLITE_API const char* sqlite3_column_decltype ( sqlite3_stmt ,
int   
)
Граф вызовов:

◆ sqlite3_column_decltype16()

SQLITE_API const void* sqlite3_column_decltype16 ( sqlite3_stmt ,
int   
)
Граф вызовов:

◆ sqlite3_column_double()

SQLITE_API double sqlite3_column_double ( sqlite3_stmt ,
int  iCol 
)
Граф вызовов:
Граф вызова функции:

◆ sqlite3_column_int()

SQLITE_API int sqlite3_column_int ( sqlite3_stmt ,
int  iCol 
)
Граф вызовов:
Граф вызова функции:

◆ sqlite3_column_int64()

SQLITE_API sqlite3_int64 sqlite3_column_int64 ( sqlite3_stmt ,
int  iCol 
)
Граф вызовов:
Граф вызова функции:

◆ sqlite3_column_name()

SQLITE_API const char* sqlite3_column_name ( sqlite3_stmt ,
int  N 
)
Граф вызовов:
Граф вызова функции:

◆ sqlite3_column_name16()

SQLITE_API const void* sqlite3_column_name16 ( sqlite3_stmt ,
int  N 
)
Граф вызовов:

◆ sqlite3_column_origin_name()

SQLITE_API const char* sqlite3_column_origin_name ( sqlite3_stmt ,
int   
)

◆ sqlite3_column_origin_name16()

SQLITE_API const void* sqlite3_column_origin_name16 ( sqlite3_stmt ,
int   
)

◆ sqlite3_column_table_name()

SQLITE_API const char* sqlite3_column_table_name ( sqlite3_stmt ,
int   
)

◆ sqlite3_column_table_name16()

SQLITE_API const void* sqlite3_column_table_name16 ( sqlite3_stmt ,
int   
)

◆ sqlite3_column_text()

SQLITE_API const unsigned char* sqlite3_column_text ( sqlite3_stmt ,
int  iCol 
)
Граф вызовов:
Граф вызова функции:

◆ sqlite3_column_text16()

SQLITE_API const void* sqlite3_column_text16 ( sqlite3_stmt ,
int  iCol 
)
Граф вызовов:

◆ sqlite3_column_type()

SQLITE_API int sqlite3_column_type ( sqlite3_stmt ,
int  iCol 
)
Граф вызовов:
Граф вызова функции:

◆ sqlite3_column_value()

SQLITE_API sqlite3_value* sqlite3_column_value ( sqlite3_stmt ,
int  iCol 
)
Граф вызовов:

◆ sqlite3_commit_hook()

SQLITE_API void* sqlite3_commit_hook ( sqlite3 ,
int(*)(void *)  ,
void *   
)
Граф вызовов:

◆ sqlite3_compileoption_get()

SQLITE_API const char* sqlite3_compileoption_get ( int  N)
Граф вызова функции:

◆ sqlite3_compileoption_used()

SQLITE_API int sqlite3_compileoption_used ( const char *  zOptName)
Граф вызовов:
Граф вызова функции:

◆ sqlite3_complete()

SQLITE_API int sqlite3_complete ( const char *  sql)
Граф вызова функции:

◆ sqlite3_complete16()

SQLITE_API int sqlite3_complete16 ( const void *  sql)
Граф вызовов:

◆ sqlite3_config()

SQLITE_API int sqlite3_config ( int  ,
  ... 
)
Граф вызовов:
Граф вызова функции:

◆ sqlite3_context_db_handle()

SQLITE_API sqlite3* sqlite3_context_db_handle ( sqlite3_context )
Граф вызова функции:

◆ sqlite3_create_collation()

SQLITE_API int sqlite3_create_collation ( sqlite3 ,
const char *  zName,
int  eTextRep,
void *  pArg,
int(*)(void *, int, const void *, int, const void *)  xCompare 
)
Граф вызовов:

◆ sqlite3_create_collation16()

SQLITE_API int sqlite3_create_collation16 ( sqlite3 ,
const void *  zName,
int  eTextRep,
void *  pArg,
int(*)(void *, int, const void *, int, const void *)  xCompare 
)
Граф вызовов:

◆ sqlite3_create_collation_v2()

SQLITE_API int sqlite3_create_collation_v2 ( sqlite3 ,
const char *  zName,
int  eTextRep,
void *  pArg,
int(*)(void *, int, const void *, int, const void *)  xCompare,
void(*)(void *)  xDestroy 
)
Граф вызовов:

◆ sqlite3_create_function()

SQLITE_API int sqlite3_create_function ( sqlite3 db,
const char *  zFunctionName,
int  nArg,
int  eTextRep,
void *  pApp,
void(*)(sqlite3_context *, int, sqlite3_value **)  xFunc,
void(*)(sqlite3_context *, int, sqlite3_value **)  xStep,
void(*)(sqlite3_context *)  xFinal 
)
Граф вызовов:

◆ sqlite3_create_function16()

SQLITE_API int sqlite3_create_function16 ( sqlite3 db,
const void *  zFunctionName,
int  nArg,
int  eTextRep,
void *  pApp,
void(*)(sqlite3_context *, int, sqlite3_value **)  xFunc,
void(*)(sqlite3_context *, int, sqlite3_value **)  xStep,
void(*)(sqlite3_context *)  xFinal 
)
Граф вызовов:

◆ sqlite3_create_function_v2()

SQLITE_API int sqlite3_create_function_v2 ( sqlite3 db,
const char *  zFunctionName,
int  nArg,
int  eTextRep,
void *  pApp,
void(*)(sqlite3_context *, int, sqlite3_value **)  xFunc,
void(*)(sqlite3_context *, int, sqlite3_value **)  xStep,
void(*)(sqlite3_context *)  xFinal,
void(*)(void *)  xDestroy 
)
Граф вызовов:
Граф вызова функции:

◆ sqlite3_create_module()

SQLITE_API int sqlite3_create_module ( sqlite3 db,
const char *  zName,
const sqlite3_module p,
void *  pClientData 
)
Граф вызовов:

◆ sqlite3_create_module_v2()

SQLITE_API int sqlite3_create_module_v2 ( sqlite3 db,
const char *  zName,
const sqlite3_module p,
void *  pClientData,
void(*)(void *)  xDestroy 
)
Граф вызовов:

◆ sqlite3_data_count()

SQLITE_API int sqlite3_data_count ( sqlite3_stmt pStmt)

◆ sqlite3_db_config()

SQLITE_API int sqlite3_db_config ( sqlite3 ,
int  op,
  ... 
)
Граф вызовов:

◆ sqlite3_db_filename()

SQLITE_API const char* sqlite3_db_filename ( sqlite3 db,
const char *  zDbName 
)
Граф вызовов:

◆ sqlite3_db_handle()

SQLITE_API sqlite3* sqlite3_db_handle ( sqlite3_stmt )

◆ sqlite3_db_mutex()

SQLITE_API sqlite3_mutex* sqlite3_db_mutex ( sqlite3 )

◆ sqlite3_db_readonly()

SQLITE_API int sqlite3_db_readonly ( sqlite3 db,
const char *  zDbName 
)
Граф вызовов:

◆ sqlite3_db_release_memory()

SQLITE_API int sqlite3_db_release_memory ( sqlite3 )
Граф вызовов:
Граф вызова функции:

◆ sqlite3_db_status()

SQLITE_API int sqlite3_db_status ( sqlite3 ,
int  op,
int *  pCur,
int *  pHiwtr,
int  resetFlg 
)
Граф вызовов:

◆ sqlite3_declare_vtab()

SQLITE_API int sqlite3_declare_vtab ( sqlite3 ,
const char *  zSQL 
)
Граф вызовов:

◆ sqlite3_enable_load_extension()

SQLITE_API int sqlite3_enable_load_extension ( sqlite3 db,
int  onoff 
)
Граф вызовов:

◆ sqlite3_enable_shared_cache()

SQLITE_API int sqlite3_enable_shared_cache ( int  )

◆ sqlite3_errcode()

SQLITE_API int sqlite3_errcode ( sqlite3 db)
Граф вызовов:
Граф вызова функции:

◆ sqlite3_errmsg()

SQLITE_API const char* sqlite3_errmsg ( sqlite3 )
Граф вызовов:
Граф вызова функции:

◆ sqlite3_errmsg16()

SQLITE_API const void* sqlite3_errmsg16 ( sqlite3 )
Граф вызовов:

◆ sqlite3_errstr()

SQLITE_API const char* sqlite3_errstr ( int  )
Граф вызовов:

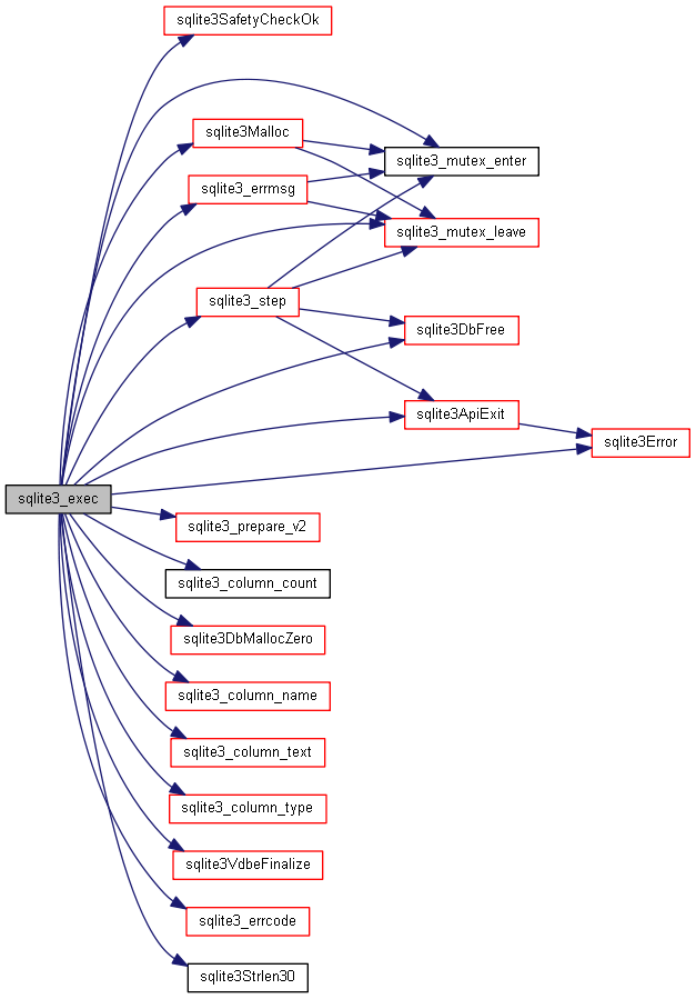
◆ sqlite3_exec()

SQLITE_API int sqlite3_exec ( sqlite3 ,
const char *  sql,
int(*)(void *, int, char **, char **)  callback,
void *  ,
char **  errmsg 
)
Граф вызовов:
Граф вызова функции:

◆ sqlite3_expired()

SQLITE_API SQLITE_DEPRECATED int sqlite3_expired ( sqlite3_stmt )

◆ sqlite3_extended_errcode()

SQLITE_API int sqlite3_extended_errcode ( sqlite3 db)
Граф вызовов:

◆ sqlite3_extended_result_codes()

SQLITE_API int sqlite3_extended_result_codes ( sqlite3 ,
int  onoff 
)
Граф вызовов:

◆ sqlite3_file_control()

SQLITE_API int sqlite3_file_control ( sqlite3 ,
const char *  zDbName,
int  op,
void *   
)
Граф вызовов:
Граф вызова функции:

◆ sqlite3_finalize()

SQLITE_API int sqlite3_finalize ( sqlite3_stmt pStmt)
Граф вызовов:
Граф вызова функции:

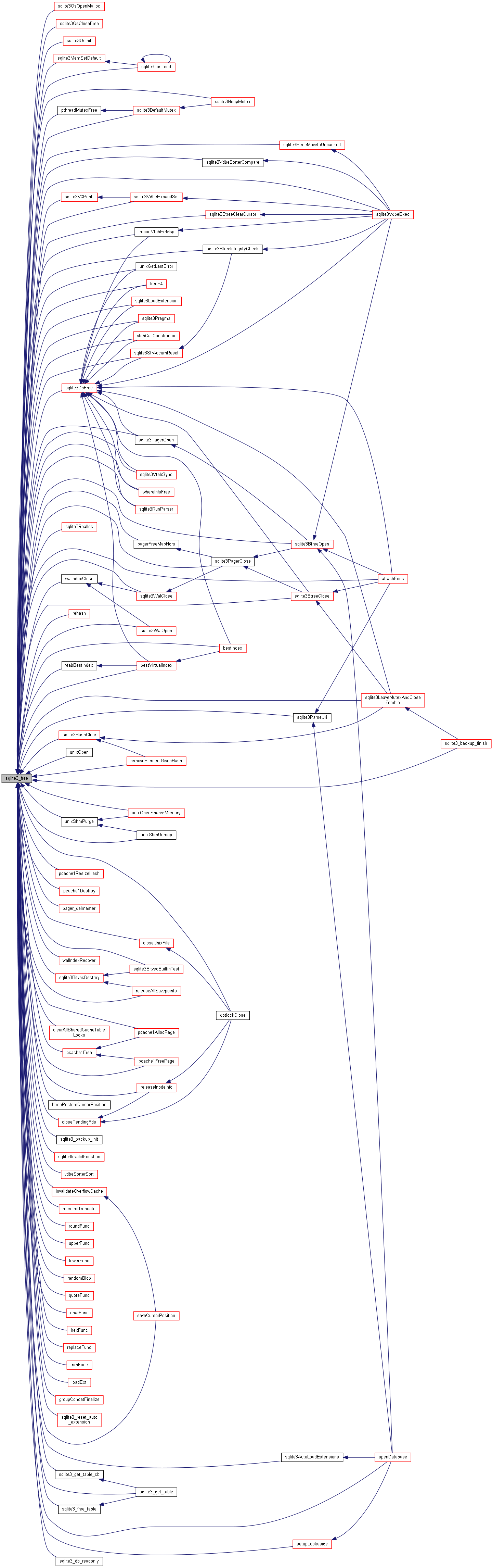
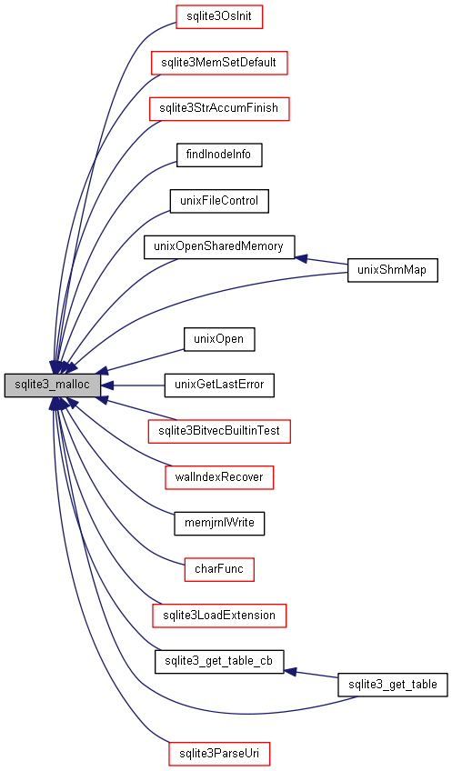
◆ sqlite3_free()

SQLITE_API void sqlite3_free ( void *  )
Граф вызовов:
Граф вызова функции:

◆ sqlite3_free_table()

SQLITE_API void sqlite3_free_table ( char **  result)
Граф вызовов:
Граф вызова функции:

◆ sqlite3_get_autocommit()

SQLITE_API int sqlite3_get_autocommit ( sqlite3 )

◆ sqlite3_get_auxdata()

SQLITE_API void* sqlite3_get_auxdata ( sqlite3_context ,
int  N 
)
Граф вызовов:

◆ sqlite3_get_table()

SQLITE_API int sqlite3_get_table ( sqlite3 db,
const char *  zSql,
char ***  pazResult,
int *  pnRow,
int *  pnColumn,
char **  pzErrmsg 
)
Граф вызовов:

◆ sqlite3_global_recover()

SQLITE_API SQLITE_DEPRECATED int sqlite3_global_recover ( void  )

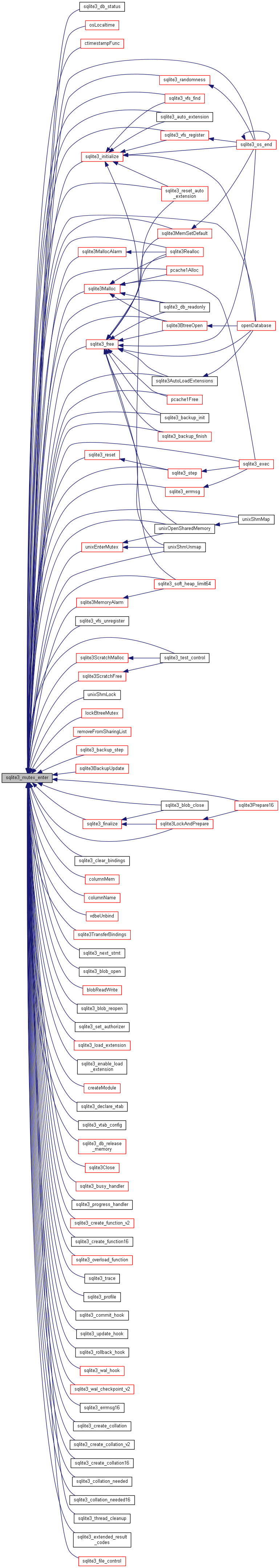
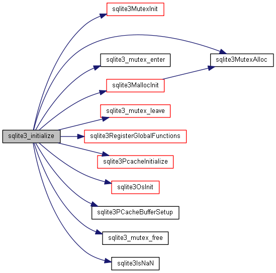
◆ sqlite3_initialize()

SQLITE_API int sqlite3_initialize ( void  )
Граф вызовов:
Граф вызова функции:

◆ sqlite3_interrupt()

SQLITE_API void sqlite3_interrupt ( sqlite3 )
Граф вызова функции:

◆ sqlite3_last_insert_rowid()

SQLITE_API sqlite3_int64 sqlite3_last_insert_rowid ( sqlite3 )
Граф вызова функции:

◆ sqlite3_libversion()

SQLITE_API const char* sqlite3_libversion ( void  )
Граф вызова функции:

◆ sqlite3_libversion_number()

SQLITE_API int sqlite3_libversion_number ( void  )

◆ sqlite3_limit()

SQLITE_API int sqlite3_limit ( sqlite3 ,
int  id,
int  newVal 
)

◆ sqlite3_load_extension()

SQLITE_API int sqlite3_load_extension ( sqlite3 db,
const char *  zFile,
const char *  zProc,
char **  pzErrMsg 
)
Граф вызовов:
Граф вызова функции:

◆ sqlite3_log()

SQLITE_API void sqlite3_log ( int  iErrCode,
const char *  zFormat,
  ... 
)
Граф вызовов:
Граф вызова функции:

◆ sqlite3_malloc()

SQLITE_API void* sqlite3_malloc ( int  )
Граф вызовов:
Граф вызова функции:

◆ sqlite3_memory_alarm()

SQLITE_API SQLITE_DEPRECATED int sqlite3_memory_alarm ( void(*)(void *, sqlite3_int64, int)  ,
void *  ,
sqlite3_int64   
)

◆ sqlite3_memory_highwater()

SQLITE_API sqlite3_int64 sqlite3_memory_highwater ( int  resetFlag)
Граф вызовов:

◆ sqlite3_memory_used()

SQLITE_API sqlite3_int64 sqlite3_memory_used ( void  )
Граф вызовов:
Граф вызова функции:

◆ sqlite3_mprintf()

SQLITE_API char* sqlite3_mprintf ( const char *  ,
  ... 
)
Граф вызовов:
Граф вызова функции:

◆ sqlite3_mutex_alloc()

SQLITE_API sqlite3_mutex* sqlite3_mutex_alloc ( int  )
Граф вызовов:
Граф вызова функции:

◆ sqlite3_mutex_enter()

SQLITE_API void sqlite3_mutex_enter ( sqlite3_mutex )
Граф вызова функции:

◆ sqlite3_mutex_free()

SQLITE_API void sqlite3_mutex_free ( sqlite3_mutex )
Граф вызова функции:

◆ sqlite3_mutex_held()

SQLITE_API int sqlite3_mutex_held ( sqlite3_mutex )
Граф вызова функции:

◆ sqlite3_mutex_leave()

SQLITE_API void sqlite3_mutex_leave ( sqlite3_mutex )
Граф вызовов:
Граф вызова функции:

◆ sqlite3_mutex_notheld()

SQLITE_API int sqlite3_mutex_notheld ( sqlite3_mutex )
Граф вызова функции:

◆ sqlite3_mutex_try()

SQLITE_API int sqlite3_mutex_try ( sqlite3_mutex )
Граф вызова функции:

◆ sqlite3_next_stmt()

SQLITE_API sqlite3_stmt* sqlite3_next_stmt ( sqlite3 pDb,
sqlite3_stmt pStmt 
)
Граф вызовов:

◆ sqlite3_open()

SQLITE_API int sqlite3_open ( const char *  filename,
sqlite3 **  ppDb 
)
Граф вызовов:

◆ sqlite3_open16()

SQLITE_API int sqlite3_open16 ( const void *  filename,
sqlite3 **  ppDb 
)
Граф вызовов:

◆ sqlite3_open_v2()

SQLITE_API int sqlite3_open_v2 ( const char *  filename,
sqlite3 **  ppDb,
int  flags,
const char *  zVfs 
)
Граф вызовов:
Граф вызова функции:

◆ sqlite3_os_end()

SQLITE_API int sqlite3_os_end ( void  )
Граф вызовов:
Граф вызова функции:

◆ sqlite3_os_init()

SQLITE_API int sqlite3_os_init ( void  )
Граф вызовов:
Граф вызова функции:

◆ sqlite3_overload_function()

SQLITE_API int sqlite3_overload_function ( sqlite3 ,
const char *  zFuncName,
int  nArg 
)
Граф вызовов:
Граф вызова функции:

◆ sqlite3_prepare()

SQLITE_API int sqlite3_prepare ( sqlite3 db,
const char *  zSql,
int  nByte,
sqlite3_stmt **  ppStmt,
const char **  pzTail 
)
Граф вызовов:
Граф вызова функции:

◆ sqlite3_prepare16()

SQLITE_API int sqlite3_prepare16 ( sqlite3 db,
const void *  zSql,
int  nByte,
sqlite3_stmt **  ppStmt,
const void **  pzTail 
)
Граф вызовов:

◆ sqlite3_prepare16_v2()

SQLITE_API int sqlite3_prepare16_v2 ( sqlite3 db,
const void *  zSql,
int  nByte,
sqlite3_stmt **  ppStmt,
const void **  pzTail 
)
Граф вызовов:

◆ sqlite3_prepare_v2()

SQLITE_API int sqlite3_prepare_v2 ( sqlite3 db,
const char *  zSql,
int  nByte,
sqlite3_stmt **  ppStmt,
const char **  pzTail 
)
Граф вызовов:
Граф вызова функции:

◆ sqlite3_profile()

SQLITE_API SQLITE_EXPERIMENTAL void* sqlite3_profile ( sqlite3 ,
void(*)(void *, const char *, sqlite3_uint64 xProfile,
void *   
)
Граф вызовов:

◆ sqlite3_progress_handler()

SQLITE_API void sqlite3_progress_handler ( sqlite3 ,
int  ,
int(*)(void *)  ,
void *   
)
Граф вызовов:

◆ sqlite3_randomness()

SQLITE_API void sqlite3_randomness ( int  N,
void *  P 
)
Граф вызовов:
Граф вызова функции:

◆ sqlite3_realloc()

SQLITE_API void* sqlite3_realloc ( void *  ,
int   
)
Граф вызовов:
Граф вызова функции:

◆ sqlite3_release_memory()

SQLITE_API int sqlite3_release_memory ( int  )
Граф вызова функции:

◆ sqlite3_reset()

SQLITE_API int sqlite3_reset ( sqlite3_stmt pStmt)
Граф вызовов:
Граф вызова функции:

◆ sqlite3_reset_auto_extension()

SQLITE_API void sqlite3_reset_auto_extension ( void  )
Граф вызовов:
Граф вызова функции:

◆ sqlite3_result_blob()

SQLITE_API void sqlite3_result_blob ( sqlite3_context ,
const void *  ,
int  ,
void(*)(void *)   
)
Граф вызовов:
Граф вызова функции:

◆ sqlite3_result_double()

SQLITE_API void sqlite3_result_double ( sqlite3_context ,
double   
)
Граф вызовов:
Граф вызова функции:

◆ sqlite3_result_error()

SQLITE_API void sqlite3_result_error ( sqlite3_context ,
const char *  ,
int   
)
Граф вызовов:
Граф вызова функции:

◆ sqlite3_result_error16()

SQLITE_API void sqlite3_result_error16 ( sqlite3_context ,
const void *  ,
int   
)
Граф вызовов:

◆ sqlite3_result_error_code()

SQLITE_API void sqlite3_result_error_code ( sqlite3_context ,
int   
)
Граф вызовов:
Граф вызова функции:

◆ sqlite3_result_error_nomem()

SQLITE_API void sqlite3_result_error_nomem ( sqlite3_context )
Граф вызовов:
Граф вызова функции:

◆ sqlite3_result_error_toobig()

SQLITE_API void sqlite3_result_error_toobig ( sqlite3_context )
Граф вызовов:
Граф вызова функции:

◆ sqlite3_result_int()

SQLITE_API void sqlite3_result_int ( sqlite3_context ,
int   
)
Граф вызовов:
Граф вызова функции:

◆ sqlite3_result_int64()

SQLITE_API void sqlite3_result_int64 ( sqlite3_context ,
sqlite3_int64   
)
Граф вызовов:
Граф вызова функции:

◆ sqlite3_result_null()

SQLITE_API void sqlite3_result_null ( sqlite3_context )
Граф вызовов:
Граф вызова функции:

◆ sqlite3_result_text()

SQLITE_API void sqlite3_result_text ( sqlite3_context ,
const char *  ,
int  ,
void(*)(void *)   
)
Граф вызовов:
Граф вызова функции:

◆ sqlite3_result_text16()

SQLITE_API void sqlite3_result_text16 ( sqlite3_context ,
const void *  ,
int  ,
void(*)(void *)   
)
Граф вызовов:

◆ sqlite3_result_text16be()

SQLITE_API void sqlite3_result_text16be ( sqlite3_context ,
const void *  ,
int  ,
void(*)(void *)   
)
Граф вызовов:

◆ sqlite3_result_text16le()

SQLITE_API void sqlite3_result_text16le ( sqlite3_context ,
const void *  ,
int  ,
void(*)(void *)   
)
Граф вызовов:

◆ sqlite3_result_value()

SQLITE_API void sqlite3_result_value ( sqlite3_context ,
sqlite3_value  
)
Граф вызовов:
Граф вызова функции:

◆ sqlite3_result_zeroblob()

SQLITE_API void sqlite3_result_zeroblob ( sqlite3_context ,
int  n 
)
Граф вызовов:
Граф вызова функции:

◆ sqlite3_rollback_hook()

SQLITE_API void* sqlite3_rollback_hook ( sqlite3 ,
void(*)(void *)  ,
void *   
)
Граф вызовов:

◆ sqlite3_rtree_geometry_callback()

SQLITE_API int sqlite3_rtree_geometry_callback ( sqlite3 db,
const char *  zGeom,
int(*)(sqlite3_rtree_geometry *, int n, double *a, int *pRes)  xGeom,
void *  pContext 
)

◆ sqlite3_set_authorizer()

SQLITE_API int sqlite3_set_authorizer ( sqlite3 ,
int(*)(void *, int, const char *, const char *, const char *, const char *)  xAuth,
void *  pUserData 
)
Граф вызовов:

◆ sqlite3_set_auxdata()

SQLITE_API void sqlite3_set_auxdata ( sqlite3_context ,
int  N,
void *  ,
void(*)(void *)   
)
Граф вызовов:

◆ sqlite3_shutdown()

SQLITE_API int sqlite3_shutdown ( void  )
Граф вызовов:

◆ sqlite3_sleep()

SQLITE_API int sqlite3_sleep ( int  )
Граф вызовов:

◆ sqlite3_snprintf()

SQLITE_API char* sqlite3_snprintf ( int  ,
char *  ,
const char *  ,
  ... 
)
Граф вызовов:
Граф вызова функции:

◆ sqlite3_soft_heap_limit()

SQLITE_API SQLITE_DEPRECATED void sqlite3_soft_heap_limit ( int  N)
Граф вызовов:

◆ sqlite3_soft_heap_limit64()

SQLITE_API sqlite3_int64 sqlite3_soft_heap_limit64 ( sqlite3_int64  N)
Граф вызовов:
Граф вызова функции:

◆ sqlite3_sourceid()

SQLITE_API const char* sqlite3_sourceid ( void  )
Граф вызова функции:

◆ sqlite3_sql()

SQLITE_API const char* sqlite3_sql ( sqlite3_stmt pStmt)
Граф вызова функции:

◆ sqlite3_status()

SQLITE_API int sqlite3_status ( int  op,
int *  pCurrent,
int *  pHighwater,
int  resetFlag 
)
Граф вызова функции:

◆ sqlite3_step()

SQLITE_API int sqlite3_step ( sqlite3_stmt )
Граф вызовов:
Граф вызова функции:

◆ sqlite3_stmt_busy()

SQLITE_API int sqlite3_stmt_busy ( sqlite3_stmt )

◆ sqlite3_stmt_readonly()

SQLITE_API int sqlite3_stmt_readonly ( sqlite3_stmt pStmt)

◆ sqlite3_stmt_status()

SQLITE_API int sqlite3_stmt_status ( sqlite3_stmt ,
int  op,
int  resetFlg 
)

◆ sqlite3_strglob()

SQLITE_API int sqlite3_strglob ( const char *  zGlob,
const char *  zStr 
)
Граф вызовов:

◆ sqlite3_stricmp()

SQLITE_API int sqlite3_stricmp ( const char *  ,
const char *   
)

◆ sqlite3_strnicmp()

SQLITE_API int sqlite3_strnicmp ( const char *  ,
const char *  ,
int   
)
Граф вызова функции:

◆ sqlite3_table_column_metadata()

SQLITE_API int sqlite3_table_column_metadata ( sqlite3 db,
const char *  zDbName,
const char *  zTableName,
const char *  zColumnName,
char const **  pzDataType,
char const **  pzCollSeq,
int *  pNotNull,
int *  pPrimaryKey,
int *  pAutoinc 
)

◆ sqlite3_test_control()

SQLITE_API int sqlite3_test_control ( int  op,
  ... 
)
Граф вызовов:

◆ sqlite3_thread_cleanup()

SQLITE_API SQLITE_DEPRECATED void sqlite3_thread_cleanup ( void  )
Граф вызовов:

◆ sqlite3_threadsafe()

SQLITE_API int sqlite3_threadsafe ( void  )

◆ sqlite3_total_changes()

SQLITE_API int sqlite3_total_changes ( sqlite3 )
Граф вызова функции:

◆ sqlite3_trace()

SQLITE_API void* sqlite3_trace ( sqlite3 ,
void(*)(void *, const char *)  xTrace,
void *   
)
Граф вызовов:

◆ sqlite3_transfer_bindings()

SQLITE_API SQLITE_DEPRECATED int sqlite3_transfer_bindings ( sqlite3_stmt ,
sqlite3_stmt  
)
Граф вызовов:

◆ sqlite3_unlock_notify()

SQLITE_API int sqlite3_unlock_notify ( sqlite3 pBlocked,
void(*)(void **apArg, int nArg)  xNotify,
void *  pNotifyArg 
)

◆ sqlite3_update_hook()

SQLITE_API void* sqlite3_update_hook ( sqlite3 ,
void(*)(void *, int, char const *, char const *, sqlite3_int64 ,
void *   
)
Граф вызовов:

◆ sqlite3_uri_boolean()

SQLITE_API int sqlite3_uri_boolean ( const char *  zFile,
const char *  zParam,
int  bDefault 
)
Граф вызовов:
Граф вызова функции:

◆ sqlite3_uri_int64()

SQLITE_API sqlite3_int64 sqlite3_uri_int64 ( const char *  ,
const char *  ,
sqlite3_int64   
)
Граф вызовов:

◆ sqlite3_uri_parameter()

SQLITE_API const char* sqlite3_uri_parameter ( const char *  zFilename,
const char *  zParam 
)
Граф вызовов:
Граф вызова функции:

◆ sqlite3_user_data()

SQLITE_API void* sqlite3_user_data ( sqlite3_context )
Граф вызова функции:

◆ sqlite3_value_blob()

SQLITE_API const void* sqlite3_value_blob ( sqlite3_value )
Граф вызовов:
Граф вызова функции:

◆ sqlite3_value_bytes()

SQLITE_API int sqlite3_value_bytes ( sqlite3_value )
Граф вызовов:
Граф вызова функции:

◆ sqlite3_value_bytes16()

SQLITE_API int sqlite3_value_bytes16 ( sqlite3_value )
Граф вызовов:
Граф вызова функции:

◆ sqlite3_value_double()

SQLITE_API double sqlite3_value_double ( sqlite3_value )
Граф вызовов:
Граф вызова функции:

◆ sqlite3_value_int()

SQLITE_API int sqlite3_value_int ( sqlite3_value )
Граф вызовов:
Граф вызова функции:

◆ sqlite3_value_int64()

SQLITE_API sqlite3_int64 sqlite3_value_int64 ( sqlite3_value )
Граф вызовов:
Граф вызова функции:

◆ sqlite3_value_numeric_type()

SQLITE_API int sqlite3_value_numeric_type ( sqlite3_value )
Граф вызовов:
Граф вызова функции:

◆ sqlite3_value_text()

SQLITE_API const unsigned char* sqlite3_value_text ( sqlite3_value )
Граф вызовов:
Граф вызова функции:

◆ sqlite3_value_text16()

SQLITE_API const void* sqlite3_value_text16 ( sqlite3_value )
Граф вызовов:
Граф вызова функции:

◆ sqlite3_value_text16be()

SQLITE_API const void* sqlite3_value_text16be ( sqlite3_value )
Граф вызовов:

◆ sqlite3_value_text16le()

SQLITE_API const void* sqlite3_value_text16le ( sqlite3_value )
Граф вызовов:

◆ sqlite3_value_type()

SQLITE_API int sqlite3_value_type ( sqlite3_value )
Граф вызова функции:

◆ sqlite3_vfs_find()

SQLITE_API sqlite3_vfs* sqlite3_vfs_find ( const char *  zVfsName)
Граф вызовов:
Граф вызова функции:

◆ sqlite3_vfs_register()

SQLITE_API int sqlite3_vfs_register ( sqlite3_vfs ,
int  makeDflt 
)
Граф вызовов:
Граф вызова функции:

◆ sqlite3_vfs_unregister()

SQLITE_API int sqlite3_vfs_unregister ( sqlite3_vfs )
Граф вызовов:

◆ sqlite3_vmprintf()

SQLITE_API char* sqlite3_vmprintf ( const char *  ,
va_list   
)
Граф вызовов:
Граф вызова функции:

◆ sqlite3_vsnprintf()

SQLITE_API char* sqlite3_vsnprintf ( int  ,
char *  ,
const char *  ,
va_list   
)
Граф вызовов:
Граф вызова функции:

◆ sqlite3_vtab_config()

SQLITE_API int sqlite3_vtab_config ( sqlite3 ,
int  op,
  ... 
)
Граф вызовов:

◆ sqlite3_vtab_on_conflict()

SQLITE_API int sqlite3_vtab_on_conflict ( sqlite3 )

◆ sqlite3_wal_autocheckpoint()

SQLITE_API int sqlite3_wal_autocheckpoint ( sqlite3 db,
int  N 
)
Граф вызовов:
Граф вызова функции:

◆ sqlite3_wal_checkpoint()

SQLITE_API int sqlite3_wal_checkpoint ( sqlite3 db,
const char *  zDb 
)
Граф вызовов:
Граф вызова функции:

◆ sqlite3_wal_checkpoint_v2()

SQLITE_API int sqlite3_wal_checkpoint_v2 ( sqlite3 db,
const char *  zDb,
int  eMode,
int *  pnLog,
int *  pnCkpt 
)
Граф вызовов:
Граф вызова функции:

◆ sqlite3_wal_hook()

SQLITE_API void* sqlite3_wal_hook ( sqlite3 ,
int(*)(void *, sqlite3 *, const char *, int)  ,
void *   
)
Граф вызовов:
Граф вызова функции:

Переменные

◆ sqlite3_data_directory

SQLITE_API SQLITE_EXTERN char* sqlite3_data_directory

◆ sqlite3_temp_directory

SQLITE_API SQLITE_EXTERN char* sqlite3_temp_directory

◆ sqlite3_version

SQLITE_API SQLITE_EXTERN const char sqlite3_version[]