|
messenger_via_http_server
1.0
|

Поля данных | |
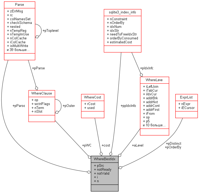
| Parse * | pParse |
| WhereClause * | pWC |
| struct SrcList_item * | pSrc |
| Bitmask | notReady |
| Bitmask | notValid |
| ExprList * | pOrderBy |
| ExprList * | pDistinct |
| sqlite3_index_info ** | ppIdxInfo |
| int | i |
| int | n |
| WhereLevel * | aLevel |
| WhereCost | cost |
| WhereLevel* aLevel |
| WhereCost cost |
| int i |
| int n |
| Bitmask notReady |
| Bitmask notValid |
| ExprList* pDistinct |
| ExprList* pOrderBy |
| Parse* pParse |
| sqlite3_index_info** ppIdxInfo |
| struct SrcList_item* pSrc |
| WhereClause* pWC |
1.8.13